客服熱線:0371-56079958 環球破碎機網在線客服在線客服

礦權續證難、大面積退出/注銷!生態紅線內的礦產進退兩難

2023-04-10來源:環球破碎機網

   前言

 
  新一輪找突破戰略行動已全面開啟。但現實卻是,一些礦業企業礦業權延續難,有的探礦權雖然已經從生態紅線范圍內調出,但仍然無法開展勘查探礦。
 
  2020年8月,自然資源部等國家三部門聯合發布的142號文明確提出:在符合法律法規的前提下,允許包括“地質調查與礦產資源勘查開采”等對生態功能不造成破壞的有限人為活動。然而事實是,生態紅線范圍內的400多個礦業權全部退出,不得開礦。
 
  一邊是許可,一邊是禁止;一邊是鼓勵、增儲上產,一邊是大面積退出、注銷,生態紅線內的礦產處境進退兩難。
 
  多地大批礦業權面臨退出或注銷
 
  4月3日,據第一財經記者拿到的某地《擬注銷礦業權基本情況一覽表》顯示,有27家礦業企業的礦業權(探礦權、采礦權)或被注銷。某地一份《加快推進生態保護紅線內礦業權退出》的文件顯示,擬讓生態紅線范圍內的400多個礦業權全部退出。
 
  據中國黃金集團資源有限公司副總經理/總法律顧問劉鳳新介紹,生態紅線內鈾、油氣、地熱、礦泉水及另外8類礦產的勘查和開采活動被一些地方政府叫停,礦證延續申請被辦證窗口拒絕,礦業權面臨退出或注銷。
 
  2009年,西南某地一家礦業公司以申請在先方式依法取得一個鋰礦的探礦權,有效期至2018年。2017年,該礦因劃入國家級保護區的試驗區,當地相關部門不接受探礦權延續資料,導致該鋰礦探礦權不能正常延續。
 
  據該礦業企業負責人介紹:“2009年至2017年期間,企業僅開展了少量探礦工作,未對生態造成破壞。”2017年至2022年,這家企業多次向省、州、縣相關主管部門致函,請求對探礦權予以保留、延續,但至今沒有延續。
 
  另外,與上述這家礦業企業類似,某地礦業企業也遇到了探礦權延續難的問題。
 
  該企業現擁有兩家金礦探礦權,一個探礦權于2017年申請延續后勘查階段為詳查轉勘探,延續件上報相關部門受理并已“大廳掛起”;另一個探礦權于2019年申請延續后勘查階段為勘探第二期,延續件上報相關部門受理并已“大廳掛起”。
 
  該企業負責人稱,第一個礦區成礦地質條件優越,有望尋找到與周邊礦床同規模的金礦床;第二個礦區估算金資源儲量、伴生銀資源儲量也都十分可觀。
 
  “這兩家礦區的探礦權均處在當地的一個省級自然保護區內。2019年8月,政府組織召開了關于生態紅線最終范圍劃定征求意見會。根據最終劃定的生態紅線范圍公告,兩家礦區的探礦權已經從生態紅線范圍內調出了。”該企業負責人稱,但企業在與相關部門溝通后,得到的回復是“對涉自然保護區及生態功能紅線區相關礦權,政策并無明確指示,需要等候進一步有關指示后方能開展涉保護區相關礦權日常業務工作”。
 
  “現在國家一方面在做找礦突破戰略行動,增儲上產。但另一方面,個別地方把礦業權不斷地關停退出或不予延續。不管是否急需,不管是不是戰略性礦種都‘一刀切’地全部退出,這不利于找礦突破,不利于增儲上產,不利于礦產資源安全。”北京市京師律師事務所礦產資源法律事務部主任曹旭升說。
 
  許可紅線內礦產資源勘查開采但難落地
 
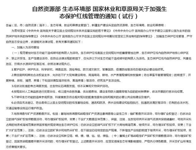
  2022年8月,自然資源部、生態環境部、國家林業和草原局聯合印發《關于加強生態保護紅線管理的通知(試行)》(自然資發〔2022〕142號,下稱142號文),明確提出:在符合法律法規的前提下,允許包括“地質調查與礦產資源勘查開采”等對生態功能不造成破壞的有限人為活動。
 
 
  自然資源部 生態環境部 國家林業和草原局關于加強生態保護紅線管理的通知(試行) 資料來源:自然資源部網站該通知明確,已依法設立和新立戰略性礦產探礦權開展勘查活動,可辦理探礦權登記,因國家戰略需要開展開采活動的,可辦理采礦權登記。該通知的發布旨在著力解決自然保護區內存在的空間布局不合理、村鎮和礦業權等現實矛盾沖突和歷史遺留問題。
 
  然而在落實過程中,對于142號文件規定的內容,礦業權人和礦政管理機關都感到困惑,緣由在于1994年發布的《中華人民共和國自然保護區條例》(下稱《條例》),其中第26條規定:保護區內禁止開礦。
 
  如今,礦業權審批全程留痕,終身追責。具體辦事人員如果辦理,就可能涉嫌違反《條例》;而不辦理,行政機關可能面臨被復議或者訴訟;如果把握不準或者政策調整,也可能被追責。
 
  “《條例》明確規定保護區內不得開礦,但非核心區并沒有明確限制礦產勘查。開礦之前要勘查,但勘查不是開礦。”曹旭升說,按照國民經濟產業目錄,地質勘查活動屬于科學研究類,不屬于生產經營活動,正常勘查礦產資源并不屬于原“三區(核心區、緩沖區實驗區)”中緩沖區和實驗區所禁止的活動。“三區并兩區(核心保護區、一般控制區)”之后,同樣也不能禁止。
 
  4月初,西南某城市地方政府官員針對礦業企業反映的礦業權延續難問題表示,作為地方政府同樣迫切希望放開礦業權,借此帶動地方經濟發展,“但礦業權放開涉及多方面政策,特別是環保政策,所以各方都比較慎重”。
 
  北京市京師律師事務所礦產資源法律事務部主任曹旭升介紹,由于保護區調整需要嚴格的程序、較高規格的審批,加之部分行政機關對于重要戰略礦種短缺和被西方“卡脖子”的認識尚不清晰,“調整保護區、為礦業開發讓路”的做法時常以反面典型被通報,致使各地非保護區內礦業權區域不劃入生態保護紅線內的工作做的比較到位,但將礦業權從各種保護地內調出的比較少。
 
  依法依規將部分礦區從紅線內調出
 
  今年全國兩會上,自然資源部部長王廣華在“部長通道”答記者問時表示,當前,我國一些主要礦產對外依存度比較高,新能源、新材料礦產的需求也在快速增長,所以必須采取措施,加強國內礦產勘探開發和增儲上產,確保能源資源、重要產業鏈和供應鏈的安全。將全面啟動新一輪找礦突破戰略行動,持續完善綜合勘查、放開探礦權二級市場、礦業權出讓收益征收、礦產資源勘查開采登記管理、“凈礦”出讓等政策,鼓勵、調動地勘單位、礦山企業等各方面積極投身找大礦、找好礦。
 
  國務院發展研究中心資源與環境政策研究所副所長常紀文表示,生態保護紅線如何與國家戰略性礦產勘探開發協調,是一個需要重視的戰略問題。對于一些極其重要的國家戰略性礦產,如鋰的勘探開發,對于保持中國動力電池產業的國際比較優勢、促進碳達峰碳中和,對于平抑國際鋰價、促進鋰礦供應自主防止“卡脖子”,具有非常重要的作用。
 
  常紀文認為,有關方面應站在戰略性高度對國家戰略性礦產勘探開發予以堅定支持。對于位于生態紅線內的大型戰略性礦產,可以因地制宜,在做好生態保護與修復的前提下,依法依規將部分礦區從生態紅線內調出。
 
  按照生態保護紅線劃定的規定,自然保護區應劃入生態保護紅線,礦業權因為在保護區內,無法調出生態保護紅線。中國黃金集團資源有限公司副總經理/總法律顧問劉鳳新說:“一方面要保護,一方面重要礦種資源安全還要保障,也就有了上述三部門的142號文件的特例規定,對被劃入紅線中、保護區內、對國家戰略發展至關重要礦種的礦業權,采取差別化的措施應急處理。”
 
  劉鳳新表示,或許可以借鑒一些省、市的創新經驗,在知悉自然保護區內容和具體保護區范圍調整的情況下,對有關礦業權實行“掛起、冷凍”的措施,做出“申請只記錄、不延續、不注銷,不要求馬上退出”等決定,以等待政策調整。
 
  曹旭升認為,推進新一輪找礦突破戰略行動,實現增儲上產,是保障我國礦產資源安全的重要舉措。這就要求正確處理保護和發展的關系,實現礦與自然和諧共生,需要尋求新的思維、路徑和方法,并非一禁了之或“一刀切”那樣簡單和容易。兩權相害取其輕,是各項決策的基本原則,允許在保護區內勘查和開采部分礦產,統籌保護與發展的關系,是各級政府必須共同面對的現實問題。

文關鍵詞:

找礦 礦權

責任編輯:王子祺
環球破碎機網版權與免責聲明:(點擊查看)
向本網編輯提供資訊線索 熱線:0371-56079958 E-mail:ycrusher@126.com
返回環球破碎機網首頁
熱度排行
Ycrusher.com 環球破碎機網 Copyright © 2007-
設為首頁 | 加入收藏 | 廣告合作 | 聯系方式 | 關于我們 | 服務項目 | 網站導航 | 網站建設 | 加盟會員 | 友情鏈接 | 申請鏈接
業務聯系:(總機)0371-56079958 郵箱: 本站法律顧問:河南光法律師事務所
客服QQ:環球破碎機網客服:2242538890 2233515786 280327213 技術:環球破碎機網技術支持:497398702 MSN:
軟件著作權:2016SR275876 豫ICP備11007950號 增值電信業務經營許可證:豫B2-20190850 軟件著作權:2016SR275876

豫公網安備 41010502002251號


掃破碎機網微信公眾號-閱讀行業最新資訊