客服熱線:0371-56079958 環球破碎機網在線客服在線客服

疫情防控疊加運價上漲,西南砂石行情窄幅震蕩運行

2022-03-17來源:百年建筑網

   引言:隨著天氣逐漸回暖,各地施工進度加快,這一波疫情猶如倒春寒,來勢洶洶,給各地施工項目帶來一定影響。

 
  一、西南市場近期砂石價格走勢
 
  近期西南市場砂石交易平緩,由于云貴砂石主要依靠汽運,油價上漲,運輸成本的增加,使得砂石價格窄幅震蕩運行。分具體實市場來看:
 
 
  四川:成都砂石價格暫無變動,砂石廠家庫存上升,小部分市場出現“供大于求”的局面,砂石單價小幅下調;受油價上升影響,運輸成本增加,“此消彼長”,砂石市場到位價形成一個“平衡”狀態,短時間內將保持穩定運行,。
 
  重慶:本地砂石需求偏弱,長江沿線砂石需求平穩,目前三峽大壩處于整修期,貨物運輸過閘實行48小時單向換行,預計3月23日恢復正常通航。現階段三峽大壩過閘時間較長,且伴隨船運費上漲影響,下游市場到位價或將小幅上漲;同時船運資源小幅緊缺,加上沿江需求端城市受公共衛生事件影響,砂石交易趨于弱勢運行。
 
  貴州:貴陽砂石價格保持穩定運行,黔西南州、安順砂石價格小幅探漲,落實情況不佳;砂石運費上漲,由于市場需求偏弱,市場到位價暫無明顯變動。遵義務川近日受公共衛生事件影響,建材需求及供應端收窄。
 
  云南:瑞麗、隴川、騰沖受公共衛生事件影響較大,砂石行情持續走弱;目前河口施工全停,云南東北區域需求較好,砂石行情平穩;其余區域需求偏弱,整體表現一般。
 
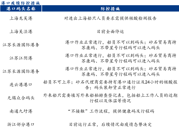
  二、沿江港口砂石運輸現狀
 
  現大部分港口均要求船員出示兩碼,以及48小時內核酸證明,其他人員嚴格按照具體城市疫情防控執行。
 
 
  三、西南市場后市預測
 
  西南市場砂石行情趨于穩定,小部分地區行情仍保持弱勢運行,整體來看公共衛生事件影響較小,除小部分地區外,工程項目保持穩定施工;隨著后期沿江運輸情況轉好以及需求走高,砂石行情或將在4月出現一波回暖現象。
 
  

責任編輯:王子祺
環球破碎機網版權與免責聲明:(點擊查看)
向本網編輯提供資訊線索 熱線:0371-56079958 E-mail:ycrusher@126.com
返回環球破碎機網首頁
熱度排行
Ycrusher.com 環球破碎機網 Copyright © 2007-
設為首頁 | 加入收藏 | 廣告合作 | 聯系方式 | 關于我們 | 服務項目 | 網站導航 | 網站建設 | 加盟會員 | 友情鏈接 | 申請鏈接
業務聯系:(總機)0371-56079958 郵箱: 本站法律顧問:河南光法律師事務所
客服QQ:環球破碎機網客服:2242538890 2233515786 280327213 技術:環球破碎機網技術支持:497398702 MSN:
軟件著作權:2016SR275876 豫ICP備11007950號 增值電信業務經營許可證:豫B2-20190850 軟件著作權:2016SR275876

豫公網安備 41010502002251號


掃破碎機網微信公眾號-閱讀行業最新資訊