客服熱線:0371-56079958 環球破碎機網在線客服在線客服

恢復交通,解除封閉,恢復市場經營!陜西出臺九條具體措施!

2020-02-26來源:環球破碎機網

   恢復正常交通秩序;解除村組、小區封閉;推動企業復工復產;全面恢復商場、超市、酒店、賓館、餐飲等市場經營活動......陜西省應對新型冠狀病毒感染肺炎疫情工作領導小組辦公室出臺《關于切實做好分區分級防控恢復生產生活正常秩序的實施意見》:

 
  陜西省應對新型冠狀病毒感染肺炎疫情工作領導小組辦公室關于切實做好分區分級防控恢復生產生活正常秩序的實施意見
 
  各設區市、楊凌示范區、西咸新區、韓城市應對新冠肺炎疫情領導小組(指揮部)辦公室:
 
  為統籌推進新冠肺炎疫情防控和經濟社會發展,根據省應對新冠肺炎疫情工作領導小組《關于科學防治精準施策分區分級做好新冠肺炎疫情防控工作的指導意見》,結合我省近期疫情防控工作實際,現就進一步做好分區分級防控、恢復生產生活正常秩序,提出如下實施意見:
 
  一、恢復正常交通秩序。全面撤銷省際省內高速公路出入口、國省干線、農村公路設置的檢疫站點,恢復封閉的高速公路出入口和阻斷的國省干線公路及農村公路,取消不合理的車輛和人員勸返措施,確保全省公路路網暢通,中風險地區和高風險地區確需設置公路檢疫站點的必須報請省人民政府同意。全面有序恢復省內各類交通運輸包括城市公共交通(含城市公交、巡游出租車、網約出租車)運營,運輸站場及交通工具嚴格按照《客運站場及交通運輸工具衛生防護指南》落實通風、消毒等防疫措施,按規定控制客座率。繼續在省際交通入口(含兩站一場),對來陜返陜人員查驗健康二維碼,開展個性化健康服務。
 
  二、解除村組、小區封閉。除14天內有確診病例或疑似病例的村組、小區外,一律取消封閉。村委會、居委會指定專人負責轄區內所有人員健康管理,對來陜返陜人員進行健康二維碼查驗、跟蹤管理。發現有發熱等癥狀者安排專人專車立即送至就近發熱門診排查;繼續落實電梯、樓道等公共區域通風、消毒等防疫措施。
 
  三、推動企業復工復產。根據疫情防控實際,合理安排復工復產。低風險地區全面復工復產,盡快恢復正常生產生活秩序。中風險地區要積極主動工作,創造條件盡快全面復工復產。不得對企業復工復產設置條件,不得采取審批、備案等方式,延緩開工時間。復工企業要設立臨時隔離場所,保持工作場所通風換氣,做好工作和生活場所清潔消毒,實行分區作業、倒班制和分散就餐,減少員工聚集,做好員工個人防護,指派專人負責進出人員登記管理,在單位或廠區入口處檢測體溫(含健康二維碼查驗),體溫正常后方可進入。一旦發現可疑癥狀員工,立即就地隔離并報告當地疾控部門,按照相關規范要求安排員工就近就醫,并將異常人員健康二維碼及時推送所在社區。
 
  四、恢復市場經營。全面恢復商場、超市、酒店、賓館、餐飲等市場經營活動。所有場所要定時做好通風、消毒,設立臨時隔離區域,開展員工個人防護培訓和健康監測,實行人員分流和分散就餐。各類酒店、賓館建立住宿人員健康二維碼查驗制度。發現異常人員就地隔離,及時送至就近發熱門診排查,并將異常人員健康二維碼及時推送所在社區。
 
  五、提供便民公共服務。低風險地區除國家統一要求外,要全面開放各類公共服務機構和場所;中風險地區要有序組織開放。鼓勵市場經營主體和人民群眾網上辦理各項業務,推行各類證照免費寄遞、自助查詢、網絡配送等便利化服務。有序開放社會公共服務窗口,實行預約限流措施,防止人員聚集。
 
  六、做好醫療衛生服務。各級疾控機構要積極、主動、有效做好轄區內疫情防控的技術指導工作。落實各級醫療機構首診負責制,不得以任何理由拒診拒治。進一步加強預檢分診和發熱門診管理,保持警惕、規范流程,及早識別可疑病例,做到早發現、早隔離、早報告、早治療。各級各類醫療衛生機構開展正常業務,推行網上預約診療服務,滿足群眾基本醫療衛生服務需求。
 
  七、強化屬地管理責任。各市、縣(區)、街鎮、村組(社區)要發揮組織優勢,嚴格履行屬地管理責任,實行網格化管理,督促轄區各級各類社會組織、市場主體落實落細防控措施,筑牢聯防聯控、群防群治工作防線。各單位在做好本單位疫情防控工作的同時,必須服從屬地管理,形成上下聯動、條塊結合的工作格局。
 
  八、強化重點行業、重點場所防控責任。堅持“管行業、管防控,管生產、管防控”,全面落實各行各業疫情防控監管責任。落實各單位、各部門、各市場主體健康管理主體責任,對于人流量大、人群密集的地鐵、火車站、汽車站、飛機場、文化旅游等場所,以及空間相對密閉的公安、司法羈押場所、地下井、生產車間等,定時落實通風、消毒和體溫監測等防控措施。各類企事業單位要實行分散就餐,減少會議、活動次數,控制會議、活動規模,提倡召開視頻會議和網上辦公。
 
  九、強化個人健康管理責任。加強健康教育,增強公民個人健康責任意識,落實勤洗手、常通風、戴口罩、不聚集等個人防護措施。如出現發熱、干咳、乏力、腹瀉等癥狀,第一時間到就近發熱門診排查,不得隨意走動流動,及時向所在村(組)、社區、單位報告;如隱瞞病情,造成疫情擴散的,依法嚴肅追究責任。
 
  根據疫情防控形勢變化,適時調整防控措施。
 
陜西省應對新型冠狀病毒感染
肺炎疫情工作領導小組辦公室
2020年2月23日
 
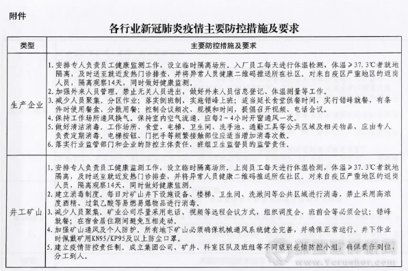
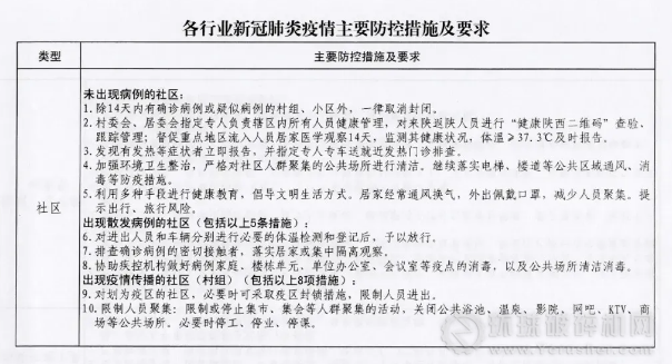
  附件:各行業新冠肺炎疫情主要防控措施及要求
 
 
 
 
 

文關鍵詞:

復工復產 企業復工

責任編輯:王子祺
環球破碎機網版權與免責聲明:(點擊查看)
向本網編輯提供資訊線索 熱線:0371-56079958 E-mail:ycrusher@126.com
返回環球破碎機網首頁
熱度排行
Ycrusher.com 環球破碎機網 Copyright © 2007-
設為首頁 | 加入收藏 | 廣告合作 | 聯系方式 | 關于我們 | 服務項目 | 網站導航 | 網站建設 | 加盟會員 | 友情鏈接 | 申請鏈接
業務聯系:(總機)0371-56079958 郵箱: 本站法律顧問:河南光法律師事務所
客服QQ:環球破碎機網客服:2242538890 2233515786 280327213 技術:環球破碎機網技術支持:497398702 MSN:
軟件著作權:2016SR275876 豫ICP備11007950號 增值電信業務經營許可證:豫B2-20190850 軟件著作權:2016SR275876

豫公網安備 41010502002251號


掃破碎機網微信公眾號-閱讀行業最新資訊