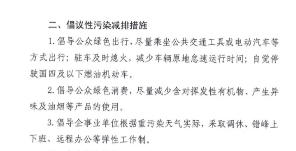
近日,河北、河南、山東、山西、陜西、四川、黑龍江等25個城市發布重污染天氣預警。其中,強制性減排措施針對于移動源控制措施、工業企業減排措施、揚塵控制方面、綜合性措施方面均做出相應要求。
以河北唐山市為例,生產調控措施要求工業企業嚴格按照《唐山市2022-2023年重污染天氣應急減排工業源清單》Ⅱ級(橙色)應急響應減排措施要求落實到位。
施工工地、工業企業廠區和工業園區內停止使用國二及以下非道路移動機械;
礦山(含煤礦)、洗煤廠、港口、物流(除民生保障類)等涉及大宗原料和產品運輸的單位停止使用國五及以下重型載貨汽車(含燃氣)進行運輸(特種車輛、危化品車輛除外);市中心區二環路(不含)內以及各縣(市、區)城區,禁止大型貨車、三輪車、低速載貨汽車、拖拉機通行,禁止
建筑垃圾和渣土運輸車、
砂石運輸車輛上路行駛。
礦山、砂石料廠、石板廠、石材廠等禁止露天作業;除應急搶險和納入生態環境監管“白名單”的重點工程項目外,各類施工工地禁止土石方、建筑拆除、噴涂粉刷、護坡噴漿等作業;全域全時段禁止燃放煙花爆竹。
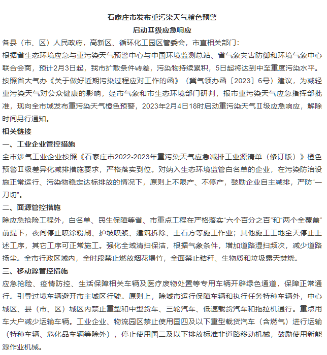
河北石家莊、定州、衡水、邯鄲、唐山、廊坊6市啟動重污染天氣Ⅱ級(橙色)應急響應石家莊市重污染天氣應急指揮部批準,自2023年2月4日18時啟動重污染天氣Ⅱ級應急響應,解除時間另行通知。
定州市定于2月3日18時啟動重污染天氣Ⅱ級(橙色)應急響應。解除時間另行通知。
衡水市定于2月3日18時啟動II級應急響應,解除時間另行通知。
邯鄲市重污染天氣應急指揮部決定2月3日14時起啟動II級應急響應,在確保安全生產和民生保障的前提下,全市域嚴格按照應急減排有關要求落實各項應急減排措施。解除時間根據會商研判結果另行通知。
唐山市自2023年2月4日18時全市啟動重污染天氣Ⅱ級應急響應,具體解除時間另行通知。

廊坊市大氣污染治理工作領導小組辦公室定于2月4日18時啟動II級應急響應,解除時間另行通知。
四川省成都、瀘州兩市啟動重污染天氣橙色預警,資陽、德陽、廣元、綿陽、南充、自貢、綿陽7市啟動重污染天氣黃色預警成都市大氣、水、土壤污染防治“三大戰役”領導小組辦公室發布通知,根據四川省污染防治攻堅辦發布的重污染天氣預警信息,按照《成都市重污染天氣應急預案(2022年修訂)》相關規定,成都決定于2023年2月4日零時啟動重污染天氣橙色預警。
瀘州市污染防治攻堅戰領導小組辦公室決定從2023年2月3日12時起啟動重污染天氣Ⅱ級橙色預警。
資陽市自2月3日18時起啟動重污染天氣黃色預警,請你們按照資陽市重污染天氣應急預警M級響應措施要求,落實區域聯防聯控有關要求,加強重點行業幫扶指導和暗查暗訪,有效減緩污染影響。
德陽市污染防治攻堅戰領導小組辦公室決定于2023年2月4日零時起啟動重污染天氣黃色預警,請各地、各部門高度重視,按照預案要求全力做好本地、本行業重污染天氣應急管控工作,減少污染物排放,減緩重污染天氣影響。
廣元市污染防治攻堅戰領導小組辦公室按照省污染防治攻堅戰領導小組辦公室決定從2月4日上午9時啟動重污染天氣黃色預警和Ⅲ級應急響應。
巴中市重污染天氣應急指揮部辦公室決定,自2023年2月4日0:00起,全市同步啟動橙色預警和II級應急響應。請各縣(區)和市級相關部門按照相關規定和職責迅速啟動II級應急響應,及時研究落實相關措施,堅決確保重污染天氣應對措施落實到位,最大程度降低污染濃度和污染級別。
南充市污染防治攻堅戰領導小組辦公室決定自2023年2月4日零時啟動南充市重污染天氣黃色預警。
自貢市自2月3日12時啟動重污染天氣橙色預警,自2月6日零時起,執行機動車尾號限行措施。重污染天氣橙色預警的啟動,也將代表新一輪汽車尾號限行的實施,請各位私家車主請注意自己的車輛號牌尾號喲,合理安排、綠色出行。
綿陽市污染防治攻堅戰暨重污染天氣應急領導小組定于2月4日0時起,啟動重污染天氣黃色(III級)預警。綿陽各地各相關部門要嚴格按照《綿陽市重污染天氣應急預案(2022年修訂版)》和《綿陽市2022年重污染天氣秋冬季應急減排措施清單》全面落實各項應急減排措施,加強重點區域、重點時段、重點行業幫扶指導和暗查暗訪,有效減緩污染影響。
河南省焦作、濮陽兩市啟動重污染天氣橙色預警焦作市污染防治攻堅辦發布通知,決定自2月3日24時起,啟動重污染天氣橙色預警(Ⅱ級響應)。
濮陽市生態環境保護委員會辦公室,決定自2023年2月3日12時起,在全市范圍內啟動重污染天氣橙色預警,實施II級應急響應。
山東省德州、聊城、菏澤、濟寧、濱州5市啟動重污染天氣橙色預警德州市重污染天氣應急指揮部決定自2023年2月3日23時發布重污染天氣橙色預警,2月4日16時啟動重污染天氣Ⅱ級應急響應。
聊城市市重污染天氣應急指揮部決定自2023年2月3日22時發布重污染天氣橙色預警,2月4日14時啟動重污染天氣Ⅱ級應急響應。
菏澤市重污染天氣應急指揮部辦公室通知全市自2023年2月4日16時起啟動重污染天氣Ⅱ級應急響應。
濟寧市重污染天氣應急工作領導小組辦公室研究決定,自2023年2月4日12時發布重污染天氣橙色預警,2月4日15時啟動II級應急響應。
濱州市重污染天氣應急指揮部辦公室要求,于2月3日23時發布重污染天氣橙色預警,并于2月4日16時啟動Ⅱ級應急響應。
黑龍江哈爾濱市啟動重污染天氣橙色預警
哈爾濱市氣象局啟動重污染天氣二級(橙色)預警:經生態環境部門和氣象部門會商研判,哈爾濱市2月4-6日氣象擴散條件不利,將出現重污染過程。為保障全市環境空氣質量,根據《哈爾濱市重污染天氣應急預案(2020年修訂)》規定,哈爾濱市重污染天氣應急指揮部辦公室決定于2月4日9時30分啟動重污染天氣二級(橙色)預警,預警解除時間另行通知。
山西省晉城市啟動重污染天氣橙色預警
晉城市重污染天氣應急指揮部辦公室決定自2023年2月4日18時00分啟動重污染天氣橙色預警(Ⅱ級),1月29日啟動的不利氣象條件應對措施同步取消。
陜西渭南市啟動重污染天氣橙色預警
渭南市應急指揮部辦公室決定于2月4日18時發布重污染天氣橙色預警信息,2月4日22時起啟動重污染天氣Ⅱ級應急響應。