客服熱線:0371-56079958 環球破碎機網在線客服在線客服

國務院:“十四五”期間大力發展貨物多式聯運 建設綜合貨運樞紐系統

2022-01-21來源:環球破碎機網

   近日,為加快建設交通強國,構建現代綜合交通運輸體系,根據《中華人民共和國國民經濟和社會發展第十四個五年規劃和2035年遠景目標綱要》、《交通強國建設綱要》、《國家綜合立體交通網規劃綱要》,國務院印發《“十四五”現代綜合交通運輸體系發展規劃》。

 
 
  《規劃》分為發展環境、總體要求、構建高質量綜合立體交通網、夯實城鄉區域協調發展基礎支撐、推進城市群和都市圈交通現代化、擴大優質運輸服務供給、加快智能技術深度推廣應用、全面推進綠色低碳轉型、提升安全應急保障能力、推動高水平對外開放合作、加強現代化治理能力建設、強化規劃實施保障十二個章節。
 
  《規劃》提出,到2025年,綜合交通運輸基本實現一體化融合發展,智能化、綠色化取得實質性突破,綜合能力、服務品質、運行效率和整體效益顯著提升,交通運輸發展向世界一流水平邁進。展望2035年,便捷順暢、經濟高效、安全可靠、綠色集約、智能先進的現代化高質量國家綜合立體交通網基本建成,“全國123出行交通圈”(都市區1小時通勤、城市群2小時通達、全國主要城市3小時覆蓋)和“全球123快貨物流圈”(快貨國內1天送達、周邊國家2天送達、全球主要城市3天送達)基本形成,基本建成交通強國。
 
  《規劃》提出,優化綜合運輸通道布局。建設綜合性、立體化、大容量、快速化的交通主軸,構建多方式、多通道、便捷化交通走廊,強化主軸與走廊間的協調銜接。提升京滬、滬昆、廣昆、陸橋以及北京至港澳臺、黑河至港澳、額濟納至廣州、青島至拉薩、廈門至喀什等通道功能,推進待貫通段建設和瓶頸段擴容改造,暢通沿海與內陸地區通道。推動通道內各種運輸方式資源優化配置和有機銜接。
 
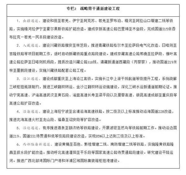
  加強戰略骨干通道建設。推進出疆入藏通道建設。暢通沿江通道,加快建設沿江高鐵,優化以高等級航道和干線鐵路、高速公路為骨干的沿江綜合運輸大通道功能。升級沿海通道,提高鐵路通道能力,推進高速公路繁忙路段擴容改造,提升港口航道整體效能,構建大容量、高品質的運輸走廊。貫通沿邊通道,提級改造普通國省干線,推進重點方向沿邊鐵路建設,提高安全保障水平。建設西部陸海新通道,發揮鐵路在陸路運輸中的骨干作用和港口在海上運輸中的門戶作用,強化東、中、西三條通路,形成大能力主通道,銜接國際運輸通道。
 
 
  建設綜合貨運樞紐系統。優先利用現有物流園區以及貨運場站等設施,規劃建設多種運輸方式高效融合的綜合貨運樞紐,引導冷鏈物流、郵政快遞、分撥配送等功能設施集中布局。完善貨運樞紐的集疏運鐵路、公路網絡,加快建設多式聯運設施,推進口岸換裝轉運設施擴能改造。推進120個左右國家物流樞紐建設。
 
  構建以高速鐵路、國家高速公路、民用航空等為主體的快速網,完善以普速鐵路、普通國省道、港口航道等為主體的干線網,提高基礎網保障能力。
 
 
 
 
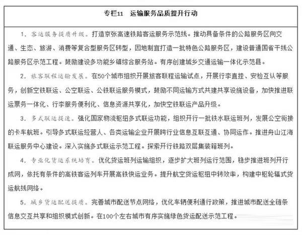
  建設高效貨運服務網絡。完善與產業布局、消費格局相適應的大宗貨物、集裝箱物流網絡,建設大容量、低成本、高效率物流骨干通道,保障化肥等重要農資季節性運輸。有序發展鐵路雙層集裝箱運輸,探索開行定制化的鐵路直達貨運班列,充分利用富余運力和設施能力發展高鐵快運等鐵路快捷貨運產品。推動道路貨運高質量發展,提升規模化、集約化水平。加強航空貨運能力建設,培育壯大專業貨運機隊,優化航線和時刻配置,提升機場物流組織效率和服務品質。完善以物流園區、配送中心、末端配送站為支撐的城市三級物流配送網絡,加強與干線運輸、區域分撥有效銜接。完善縣鄉村三級物流服務體系,提升產供銷一體化服務能力。提升口岸通關能力和便利化水平。
 
  大力發展貨物多式聯運。推進大宗貨物和集裝箱鐵水聯運系統建設,擴大鐵水聯運規模。以長江干線、西江航運干線為重點,提升江海聯運組織水平。加快推進多式聯運“一單制”,創新運單互認標準與規范,推動國際貨運單證信息交換,探索國際鐵路電子提單,逐步普及集裝箱多式聯運電子運單。加快多式聯運信息共享,強化不同運輸方式標準和規則的銜接。深入推廣甩掛運輸,創新貨車租賃、掛車共享、定制化服務等模式。推動集裝箱、標準化托盤、周轉箱(筐)等在不同運輸方式間共享共用,提高多式聯運換裝效率,發展單元化物流。鼓勵鐵路、港航、道路運輸等企業成為多式聯運經營人。
 
  發展專業化物流服務。推動大宗貨物儲運一體化,推廣大客戶定制服務。統一貨物危險特性分類標準,加強貨物包裝、運輸作業和運輸工具標準化建設,推廣智能化儲運監控、風險監測與預警系統應用。優化重點制造業供應鏈物流組織,提升交通運輸對智能制造、柔性制造的服務支撐能力。
 
  持續推動降低物流成本。降低物流制度成本,優化證照和許可辦理程序,完善鐵路貨運價格市場化靈活調整機制。降低物流要素成本,保障重大物流基礎設施建設用地需求。落實物流減稅降費措施,規范和降低港口航運、公路鐵路運輸等物流收費,全面清理規范涉企收費。
 
  

責任編輯:王子祺
環球破碎機網版權與免責聲明:(點擊查看)
向本網編輯提供資訊線索 熱線:0371-56079958 E-mail:ycrusher@126.com
返回環球破碎機網首頁
熱度排行
Ycrusher.com 環球破碎機網 Copyright © 2007-
設為首頁 | 加入收藏 | 廣告合作 | 聯系方式 | 關于我們 | 服務項目 | 網站導航 | 網站建設 | 加盟會員 | 友情鏈接 | 申請鏈接
業務聯系:(總機)0371-56079958 郵箱: 本站法律顧問:河南光法律師事務所
客服QQ:環球破碎機網客服:2242538890 2233515786 280327213 技術:環球破碎機網技術支持:497398702 MSN:
軟件著作權:2016SR275876 豫ICP備11007950號 增值電信業務經營許可證:豫B2-20190850 軟件著作權:2016SR275876

豫公網安備 41010502002251號


掃破碎機網微信公眾號-閱讀行業最新資訊