客服熱線:0371-56079958 環球破碎機網在線客服在線客服

砂石今年產能目標4200萬噸,規范運輸成重點!柳州市專項部署砂石運輸治理工作!

2020-03-24來源:環球破碎機網

   2020年3月19日下午,廣西柳州市砂石骨料運輸專項治理部署會在柳州市自然資源和規劃局會議室召開。

 
  據了解,廣西柳州市對城市周邊的采石場逐步關停外遷,壓縮全市采石場數量,全面優化露天采石場布局。預計到2020年,柳州市全市建筑石料露天采石場數量將由2015年的95家壓縮到47家以內,并且在中心城區周邊的20公里-30公里以外合理布局了柳北石碑坪、柳南太陽村、柳東雒容、柳江黃嶺、柳江成團-進德5大砂石資源開發基地,統一規劃開發基地內的露天采石場數量和開采規模。5大砂石資源開發基地原有19座砂石礦山,通過整合整治將中心城區周邊砂石礦山數量壓縮到了11座,生產規模由原411萬噸/年提升到4200萬噸/年。
 
 
  參加會議單位:柳州市自然資源和規劃局、柳州市交通運輸局、柳州市城市執法局、柳州市應急管理局、柳州市公安局交警支隊、柳州市公安局治安支隊、柳州市砂石骨料行業協會、全市礦山(采石場)企業,砂石骨料運輸企業。
 
  會議由柳州市自然資源和規劃局副局長謝名志主持。
 
 
  會議指出,為有效遏制柳州市砂石骨料運輸車輛加高擋板超載運輸行為, 吸取江蘇無錫“ 10.10” 高架橋側翻事故教訓,全市各行各業都相繼出臺針對車輛道路限載限超運輸治理對策辦法。
 
  廣西壯族自治區重點企業柳鋼產品的專運車輛,從一次裝載運送3大卷鋼板到目前的1~2卷,運量下降30~50%;南鐵柳州南站發文從2019年11月20日規定以本站為源頭裝載貨物的車輛,必須按行駛證核定載量給予裝貨等,超載行為如同過街老鼠人人皆打,大勢已去。
 
  專項治理前期工作
 
  一、2019年12月11日由市自然資源和規劃局組織六部門相關人員,行業協會及各礦山(采石場)會員單位負責人,前往武宣縣觀摩交流砂石運輸車輛專項治理工作及經驗。
 
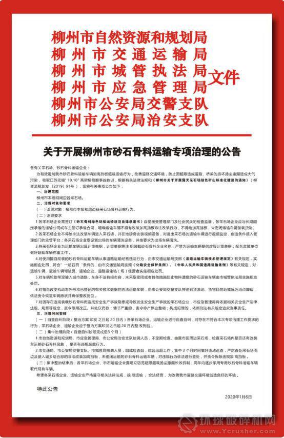
  二、今年1月6日分別印發《柳州市自然資源和規劃局等六部門關于印發柳州市砂石骨料運輸專項治理實施方案的通知》(柳資源規劃通〔2020〕8號)、《柳州市自然資源和規劃局等六部門關于開展柳州市砂石骨料運輸專項治理的公告》。
 
  專項治理穩步落實
 
 
參加會議的礦山(采石場)負責人現場簽訂《信用承諾書》
 
  一、截止3月5日行業協會已完成與全市各礦山(采石場)會員單位負責人簽訂《砂石骨料綠色環保規范運輸自律承諾書》(采石場企業)。
 
  二、行業協會統一制作《柳州市自然資源和規劃局等六部門關于開展柳州市砂石骨料運輸專項治理的公告》戶外宣傳牌、標語橫幅,專車派送至各礦山(采石場)會員單位并已全部安裝懸掛。
 
 
 
部分礦山(采石場)懸掛宣傳牌、標語橫幅
 
 
專項治理統一部署
 
  
  交通局:
 
  車輛必須按核準要求裝載貨物運輸。
 
 
  交警支隊:
 
  運輸車輛必須按原廠車廂標準裝載,不得超出車廂范圍(平桶狀態)上路,發現違法加裝行為扣車強制割除。
 
 
  城管執法局:
 
  希望在我市道路上看到一輛輛干干凈凈整潔的砂石運輸車,消除一慣以來存在市民腦海里危險骯臟的渣石車形象,同時提醒司機朋友們,車輛車廂貨物遮蓋必須選用正規蓬布,不得使用簡易遮陽網布避免受到處罰得不償失。
 
  治安支隊:
 
  配合專項治理,必要時暫停超載車輛貨物源頭礦山(采石場)爆破物品使用審批。
 
 
  應急管理局:
 
  支持配合專項治理,必要時暫停超載車輛貨物源頭礦山(采石場)生產人員作業,進行安全學習教育。
 
  會議要求:
 
  一、3月底必須完成與運輸企業簽訂《砂石骨料綠色環保規范運輸自律承諾書》。
 
  二、全市各礦山(采石場)立即行動,統一自行割掉所屬砂石運輸車輛違法加裝的車廂欄板,恢復車輛注冊登記狀態,完成時間為4月1日前。
 
  三、在專項治理過渡期內,參照渣土運輸車輛的運行模式,由行業協會負責聯系相關車輛生產廠家,定制出符合我市實際情況的砂石骨料專用運輸車輛,替代和淘汰目前不規范、不適應的運輸車輛。
 
  四、各礦山(采石場)盡快安裝車輛清洗設備,保證砂石骨料運輸車輛干干凈凈上公路。
 
  五、四部門聯合檢查組及人員從4月開始上路執法,對查處到的違法運輸車輛一律按國家相關法規、文件執行處置。
 
  六、做好全市轄區周邊道路外來違法加裝車輛的查處力度,做到發現一部查處一部、處罰一部,徹底消除外來隱患。
 
 
  砂石運輸專項治理工作必須建立一整套的長效監督管理機制,必須保障讓率先響應割除廂板車輛企業利益不受損失,相關職能部門認真履職各司其責,嚴格源頭監管,加強道路執法力度,確保砂石運輸專項治理工作穩步推進。

責任編輯:王子祺
環球破碎機網版權與免責聲明:(點擊查看)
向本網編輯提供資訊線索 熱線:0371-56079958 E-mail:ycrusher@126.com
返回環球破碎機網首頁
熱度排行
Ycrusher.com 環球破碎機網 Copyright © 2007-
設為首頁 | 加入收藏 | 廣告合作 | 聯系方式 | 關于我們 | 服務項目 | 網站導航 | 網站建設 | 加盟會員 | 友情鏈接 | 申請鏈接
業務聯系:(總機)0371-56079958 郵箱: 本站法律顧問:河南光法律師事務所
客服QQ:環球破碎機網客服:2242538890 2233515786 280327213 技術:環球破碎機網技術支持:497398702 MSN:
軟件著作權:2016SR275876 豫ICP備11007950號 增值電信業務經營許可證:豫B2-20190850 軟件著作權:2016SR275876

豫公網安備 41010502002251號


掃破碎機網微信公眾號-閱讀行業最新資訊