據了解,近期,浙江省發展改革委、省自然資源廳關于印發 《浙江省礦產資源總體規劃(2021-2025年)》(以下簡稱《規劃》)。《規劃》表示,“十三五”時期,全省累計開采礦石25.5億噸,其中建筑用石料20.9億噸,平均年采建筑用石料量從67萬噸提高到107萬噸,預計全省筑用石料等年均需求量在4億噸左右。
《規劃》提出:
建筑用石料礦保障機制進一步完善,一批大型石料礦山采礦權有序投放,
砂石產業園區試點建成運行,力爭形成建筑用石料4億噸的年開采能力。實現建筑用石料“保供穩價”。
規劃期末,全省固體礦產采礦權數量控制在750個以內,其中建筑用石料采礦權數量控制在430個以內。大中型礦山比例達到70%以上,其中建筑用石料礦山大中型比例達到90%以上,新增
尾礦、廢石綜合利用率達到90%以上;基本實現廢水循環利用。
劃定建筑用石料礦省級集中開采區17個,新設經營性建筑用石料礦山均須位于集中開采區內,且需要配套相應生產規模的機
制砂生產線;鼓勵建設開采—加工—制造一體化砂石產業園區,圍繞建筑用石料開采、加工、制造(混凝土、預制構件)一體化發展,推動10個砂石產業園區建設試點,預計可形成砂石生產規模8000萬噸/年以上。
砂石行業高質量發展服務平臺,集成全省建筑用石料開采、加工、銷售、物流等各環節數據信息,整合機制砂價格資源信息,推動砂石料供需市場互聯互通;分類制定砂石價格信息和價格指數,構建數據分析模型和價格預警模型;建立數據采集、分析、發布機制,打造全省統一的服務平臺,推動砂石行業高質量發展。
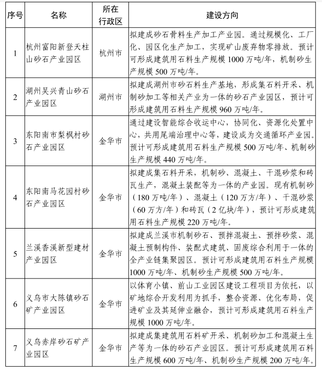
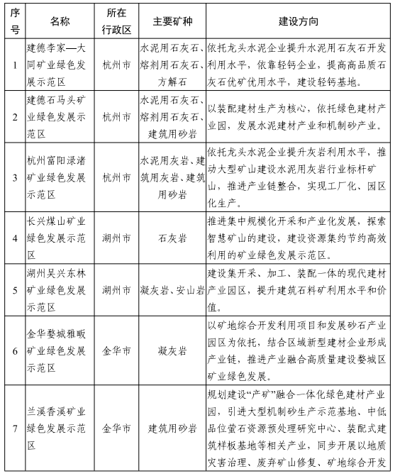
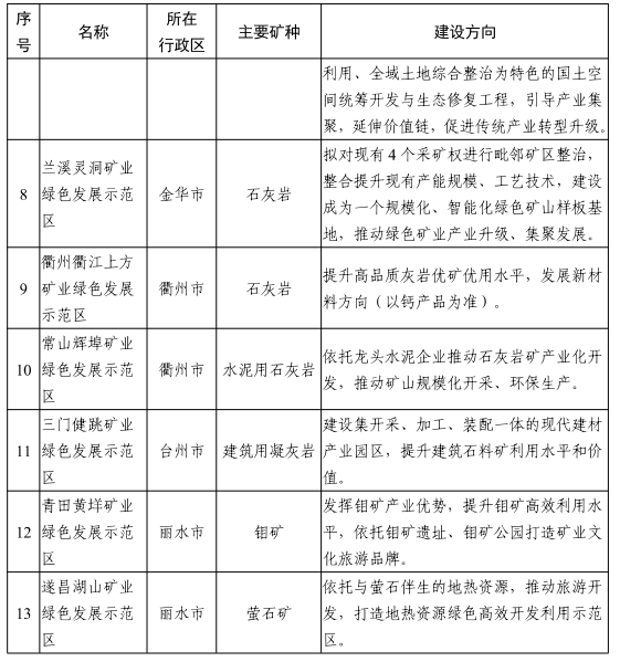
文末附浙江省省級建筑用石料礦集中開采區表、 浙江省砂石產業園區建設試點表、浙江省鄉鎮礦業綠色發展示范區建設試點。
“十三五”時期
全省礦產資源保障持續有力:全省新設礦業權316個,其中探礦權58個、采礦權258個,出讓收益共計204.2億元;累計開采礦石25.5億噸,其中建筑用石料20.9億噸,有力保障了全省基礎設施建設和優勢產業需求。
開發布局結構持續優化:規劃分區管理持續加強,采礦權80%以上集聚在重點開采區和集中開采區內,全省單礦規模進一步提升,平均年采礦石量從40萬噸提高到68萬噸,其中建筑用石料從67萬噸提高到107萬噸,大中型礦山比例從58%提高到63%。
推進新型城鎮化,建設具有國際競爭力的現代產業體系,要求進一步增強礦產資源的供應保障能力。一方面要進一步增強建筑用石料等建材類礦產對基礎設施建設的保障能力;預計全省筑用石料等年均需求量分別在4億噸左右。
規劃目標
2035年,以建筑用石料為重點的礦產資源保障新格局,以數字賦能為手段的礦產資源治理新格局,智能化綠色礦山建設領跑全國,數字地礦基本建成,“未來礦山”建設初見成效,形成一批具有浙江地礦辨識度的系統性突破性標志性成果,推動浙江礦產資源管理改革繼續走在前列。
礦產資源勘查開發保護有新格局,能源資源基地和國家規劃礦區基本建成,礦產資源保護區初步形成,重點勘查區、重點開采區、建筑用石料礦集中開采區管控引導作用明顯,礦產資源產業集聚效應更加顯著。
礦產資源保障能力有新提升——建筑用石料礦保障機制進一步完善,一批大型石料礦山采礦權有序投放,砂石產業園區試點建成運行,力爭形成建筑用石料4億噸的年開采能力。
礦產資源開發利用水平有新提高——礦產資源開采規模化、集約化程度明顯提高,大中型礦山比例達到70%以上,其中建筑用石料礦山大中型比例達到90%以上;礦產資源節約與綜合利用水平進一步提升,礦山“三率”全部達到或高于國家最低標準,新增尾礦、廢石綜合利用率達到90%以上;基本實現廢水循環利用。
礦業綠色發展有新成效——礦業綠色發展長效機制基本建立,綠色勘查全面實施;應建綠色礦山建成率達95%以上,力爭建成智能化綠色礦山50個;“未來礦山”初具雛形;積極推動鄉鎮一級礦業綠色發展示范區建設;完成廢棄礦山生態修復面積3000公頃。
礦產資源數字化管理上新臺階——數字化改革全面推進,地質勘查管理、礦業權管理、儲量管理、監督管理等核心業務流程實現重塑;礦產資源數字化監管服務平臺、砂石行業高質量發展服務平臺建成運行;數字地礦建設初見成效。
劃定建筑用石料礦省級集中開采區——圍繞重大工程、重大項目石料保障,統籌長三角一體化市場需求,在區位優勢明顯、礦產資源豐富、生態環境承載能力較強、適宜整體規模開發、交通運輸較為便利的沿海地區、浙中及浙北一帶,劃定建筑用石料礦省級集中開采區17個。新設經營性建筑用石料礦山均須位于集中開采區內,且需要配套相應生產規模的機制砂生產線;鼓勵建設開采—加工—制造一體化砂石產業園區。
明確開發礦種差別化管理——重點保障省內基礎設施建設和相關產業發展對建筑用石料、石灰巖等資源的開發需求,加強優質石灰巖資源的保護性開發,優先保障熔劑用、脫硫用、鈣粉用石灰巖資源需求;對鎢礦等國家規定實行保護性開采的特定礦種,嚴格執行國家年度開采總量控制指標。
合理調控開采總量——加強建筑用石料礦的開采統計,強化年度出讓計劃管理,合理調控資源量出讓規模和年度開采規模等,力爭年開采量不低于4億噸,實現建筑用石料“保供穩價”。
嚴格控制采礦權總量——加大礦產資源開發整合,加大技術落后、資源浪費和環境污染嚴重、安全生產條件差的小型礦山關停力度。規劃期末,全省固體礦產采礦權數量控制在750個以內,其中建筑用石料采礦權數量控制在430個以內。對禁止、限制開采和重點保障礦種以外的其他礦種嚴格控制采礦權總量。各市須根據采礦權數量控制指標分解情況嚴格限制本市采礦權投放數量,規劃期末不得突破控制指標。各市須將本市采礦權數量控制指標分解下達到各縣(市、區),并加強各縣(市、區)采礦權投放管理。
加強開發準入管理——合理確定礦產資源開發準入門檻,實施不同開采方式、不同礦種、不同區域的差別化管理,嚴格新建露天礦山項目相關政策要求。堅持規模開采、集約利用,礦山生產規模與儲量規模相適應原則,進一步優化新建礦山最小儲量規模和最低開采規模準入標準;建筑用石料新建礦山分區域差別化控制最低開采規模;礦地綜合開發利用項目類采礦權,可不受最低開采規模限制。
部署開展全省高品質建筑用石料礦調查評價——提交一批可供開發利用的資源儲備地。
持續提高礦產資源節約與高效利用水平——開展礦產資源開發利用水平調查評價;大力推廣應用先進技術工藝和采選設備,強化低品位礦石、難選冶礦石采選技術研發,加強共伴生礦產綜合開發利用,進一步提升全省礦山“三率”水平;鼓勵優礦優用,禁止氧化鈣含量在45%以上的石灰巖用于建筑用石料;全面推進無尾礦山、無廢礦山建設,鼓勵開展尾礦再選,新增尾礦、廢石綜合利用率達到90%以上,基本實現廢水循環利用。
部署實施3項重大工程
構建2個重大平臺
1.重大工程。圍繞戰略性礦產找礦增儲、建筑用石料礦充分保障、礦業綠色發展深化等方面的目標任務,部署開展以下重大工程。重要礦產找礦工程建筑用石料礦保障工程。按照“充分保障、寧寬不緊”要求,加強建筑用石料礦采礦權出讓調控,有序投放采礦權;堅持礦地綜合開發利用導向,多渠道增強保障能力;在建筑用石料礦集中開采區內推動建設一批砂石產業園區,促進砂石行業高質量發展。
礦業綠色發展深化工程,部署開展綠色礦山建設質量再提升行動;完善綠色礦山管理制度體系;全面推進智能化綠色礦山建設,形成一批全國一流的標桿企業,打造浙江綠色礦山升級版;積極推進市、縣、鄉鎮三級礦業綠色發展示范區建設。
2.重大平臺。以數字化為驅動,構建2個服務平臺,進一步提升礦產資源治理現代化水平。礦產資源數字化監管服務平臺。以打造數字地礦為目標,依托“綠礦智用”綜合應用場景,全面推進礦山企業數字化基礎建設;建立全省統一的信息自動采集系統、在線監測系統、視頻監控系統、預警預報系統和全省礦產資源大數據中心、管理決策平臺;集成數據歸集、模型分析、風險預警、服務指引、動態監管等業務功能,搭建“全方案系統解決、全要素高效使用、全生命周期管控、全產業融合發展”的數字化監管服務平臺。
砂石行業高質量發展服務平臺,集成全省建筑用石料開采、加工、銷售、物流等各環節數據信息,整合機制砂價格資源信息,推動砂石料供需市場互聯互通;分類制定砂石價格信息和價格指數,構建數據分析模型和價格預警模型;建立數據采集、分析、發布機制,打造全省統一的服務平臺,推動砂石行業高質量發展。
附件:
附件1 浙江省省級建筑用石料礦集中開采區表
附件2 浙江省砂石產業園區建設試點表
附件3 浙江省鄉鎮礦業綠色發展示范區建設試點
附件1 浙江省省級建筑用石料礦集中開采區表
附件2 浙江省砂石產業園區建設試點表
附件3 浙江省鄉鎮礦業綠色發展示范區建設試點
