客服熱線:0371-56079958 環球破碎機網在線客服在線客服

砂石老板看過來!市縣一級都可辦理采礦權證,辦證拿證方便多了!

2021-12-09來源:環球破碎機網

   “證照”是企業進入市場的兩把“鑰匙”。“照”,指的是工商部門頒發的營業執照,而”證”,指的是各相關行業主管部門頒發的經營許可證。原先要開辦一家公司,首先要取得主管部門的經營許可證,才能到工商部門申辦營業執照。以往采權證辦理證件不僅手續繁瑣,資質認定要求嚴格,很多審批流程還只有省級主管部門才有權限辦理。

 
  近日,自然資源部辦公廳關于印發深化“證照分離”改革進一步激發市場主體發展活力工作實施方案的通知,文中提到,對“勘查礦產資源審批”、“開采礦產資源審批”等2項涉企經營許可事項,精簡審批材料,積極探索采取委托等方式、按照有關授權分別將省級自然資源主管部門負責的部分探礦權、采礦權審批權限下放至設區的市、縣級自然資源主管部門,而且很多資質認定直接取消審批,以后砂石老板們辦證拿證可就方便多了!
 
 
  全文如下:
 
  自然資源部辦公廳關于印發深化“證照分離”改革進一步激發市場主體發展活力工作實施方案的通知各省、自治區、直轄市自然資源主管部門,新疆生產建設兵團自然資源局,中國大洋事務管理局,陜西測繪地理信息局、四川測繪地理信息局、黑龍江測繪地理信息局、海南測繪地理信息局,部機關有關司局:
 
  為深化“證照分離”改革,進一步激發市場主體發展活力,根據《國務院關于深化“證照分離”改革進一步激發市場主體發展活力的通知》(國發〔2021〕7號)有關要求,自然資源部制定了深化“證照分離”改革進一步激發市場主體發展活力工作實施方案。現予印發,請結合實際,認真貫徹執行。
 
自然資源部辦公廳
2021年12月3日
 
自然資源部關于深化“證照分離”改革
進一步激發市場主體發展活力工作
 
  實施方案
 
  為貫徹落實《國務院關于深化“證照分離”改革進一步激發市場主體發展活力的通知》(國發〔2021〕7號)有關要求,在全國范圍內推進自然資源管理涉企經營許可事項“證照分離”改革,持續深化“放管服”改革,在更大范圍推進照后減證和簡化審批,創新和加強事中事后監管,進一步優化營商環境、激發市場主體發展活力,制定本方案。
 
  一、總體要求
 
  根據國發〔2021〕7號文件有關要求,《中央層面設定的涉企經營許可事項清單(2021年全國版)》規定的自然資源管理涉企經營許可事項,按照直接取消審批、實行告知承諾、優化審批服務等方式分類推進行政審批制度改革,力爭2022年底前建立簡約高效、公正透明、寬進嚴管的行業準營規則,大幅提高市場主體辦事的便利度和可預期性。
 
  二、大力推動照后減證和簡化審批
 
  (一)直接取消審批。
 
  在全國范圍內,直接取消“城鄉規劃編制單位丙級資質認定”“地質災害危險性評估單位丙級資質審批”“地質災害治理工程勘查單位丙級資質審批”“地質災害治理工程設計單位丙級資質審批”“地質災害治理工程施工單位丙級資質審批”“地質災害治理工程監理單位丙級資質審批”“從事測繪活動的單位丙級資質審批”“從事測繪活動的單位丁級資質審批”等8項涉企經營許可事項。(責任單位:國土空間規劃局、地質勘查管理司、國土測繪司,省級自然資源主管部門按職責分工負責)(二)實行告知承諾。
 
  在全國范圍內,對“城鄉規劃編制單位乙級資質認定” 涉企經營許可事項實行告知承諾。實行告知承諾后,依法列出經營許可條件,對因企業承諾可以減省的審批材料,不再要求企業提供;對可在企業領證后補交的審批材料,實行容缺辦理、限期補交。對企業通過全國國土空間規劃行業管理信息系統提交資質申請資料并自愿作出承諾的,一個工作日內完成對材料是否符合要求的審查并作出審批決定。(責任單位:國土空間規劃局,省級自然資源主管部門按職責分工負責)(三)優化審批服務。
 
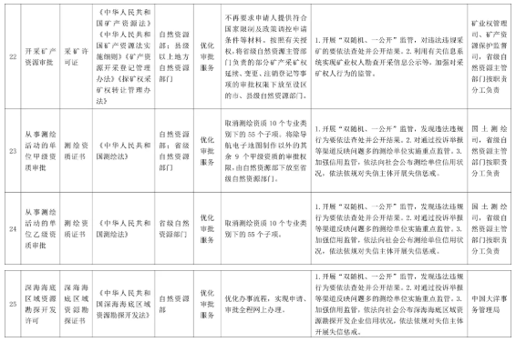
  1.在全國范圍內,對“城鄉規劃編制單位甲級資質認定”涉企經營許可事項,優化審批流程,壓縮辦理時限,提高審批效率。(責任單位:國土空間規劃局)2.對“地質災害危險性評估單位甲級資質審批”“地質災害治理工程勘查單位甲級資質審批”“地質災害治理工程設計單位甲級資質審批”“地質災害治理工程施工單位甲級資質審批”“地質災害治理工程監理單位甲級資質審批”“地質災害危險性評估單位乙級資質審批”“地質災害治理工程勘查單位乙級資質審批”“地質災害治理工程設計單位乙級資質審批”“地質災害治理工程施工單位乙級資質審批”“地質災害治理工程監理單位乙級資質審批”等10項涉企經營許可事項,精簡審批材料,減輕企業負擔。(責任單位:地質勘查管理司,省級自然資源主管部門按職責分工負責)3.對“勘查礦產資源審批”“開采礦產資源審批”等2項涉企經營許可事項,精簡審批材料,積極探索采取委托等方式、按照有關授權分別將省級自然資源主管部門負責的部分探礦權、采礦權審批權限下放至設區的市、縣級自然資源主管部門。(責任單位:礦業權管理司,省級自然資源主管部門按職責分工負責)4.對“從事測繪活動的單位甲級資質審批”“從事測繪活動的單位乙級資質審批”等2項涉企經營許可事項,精簡專業類別子項,將除導航電子地圖制作以外的其余9個甲級資質的審批權限,由自然資源部下放至省級自然資源主管部門。(責任單位:國土測繪司,省級自然資源主管部門,陜西測繪地理信息局、四川測繪地理信息局、黑龍江測繪地理信息局、海南測繪地理信息局按職責分工負責)5.對“深海海底區域資源勘探開發許可”涉企經營許可事項,優化審批流程,提高審批效率。(責任單位:中國大洋事務管理局)三、加強事中事后監管
 
  堅持放管結合、并重要求,按照“誰審批、誰監管,誰主管、誰監管”的原則,切實履行監管職責,防止出現監管真空。
 
  (一)明確監管責任。直接取消的,由原審批機關依法承擔監管職責。實行告知承諾、優化審批服務的,由審批機關負責依法監管、查處違法行為。
 
  (二)健全監管規則。直接取消審批的,原審批機關要及時掌握有關情況,依法實施監管。實行告知承諾的,審批機關要重點檢查企業履行承諾情況;發現企業違反承諾的,要責令限期整改,逾期不整改或者整改后仍未履行承諾的,要依法撤銷許可。
 
  (三)完善監管方法。對一般行業、領域,全面推行“雙隨機、一公開”監管,對投訴舉報等渠道反映問題多、嚴重違法經營的企業實施重點監管。對直接涉及公共安全和人民群眾生命健康等特殊行業、重點領域,落實全覆蓋重點監管,強化全過程質量管理。進一步強化信用監管,依法依規實施失信懲戒。
 
  四、工作要求
 
  (一)加強組織領導。各級自然資源主管部門要高度重視深化“證照分離”改革工作,認真貫徹落實國發〔2021〕7號文件有關要求,強化主體責任,抓好工作落實。部機關有關司局要及時與省級自然資源主管部門做好溝通、指導和支持。
 
  (二)加強改革法治保障。各級自然資源主管部門要及時根據立法工作權限和程序,抓緊推動有關規章和規范性文件的立改廢,固化改革成果。
 
  (三)做好改革政策培訓和服務相關工作。各級自然資源主管部門要做好改革政策工作培訓和宣傳解讀,調整優化相關業務流程,修訂完善相關工作規則和服務指南,改革升級相關信息系統,確保改革措施全面落實。
 
 
 
  

文關鍵詞:

采礦權 證照分離

責任編輯:王子祺
環球破碎機網版權與免責聲明:(點擊查看)
向本網編輯提供資訊線索 熱線:0371-56079958 E-mail:ycrusher@126.com
返回環球破碎機網首頁
熱度排行
Ycrusher.com 環球破碎機網 Copyright © 2007-
設為首頁 | 加入收藏 | 廣告合作 | 聯系方式 | 關于我們 | 服務項目 | 網站導航 | 網站建設 | 加盟會員 | 友情鏈接 | 申請鏈接
業務聯系:(總機)0371-56079958 郵箱: 本站法律顧問:河南光法律師事務所
客服QQ:環球破碎機網客服:2242538890 2233515786 280327213 技術:環球破碎機網技術支持:497398702 MSN:
軟件著作權:2016SR275876 豫ICP備11007950號 增值電信業務經營許可證:豫B2-20190850 軟件著作權:2016SR275876

豫公網安備 41010502002251號


掃破碎機網微信公眾號-閱讀行業最新資訊