為充分發揮國土資源在經濟社會發展大局中的支撐作用,謀劃部署我省未來一段時期礦產資源勘查、開發利用與保護、改革發展等各項工作,依據《中華人民共和國礦產資源法》及其配套法規和《全國礦產資源規劃(2016-2020年)》《河南省國民經濟和社會發展第十三個五年規劃綱要》部署要求,制定《河南省礦產資源總體規劃(2016-2020年)》(以下簡稱《規劃》)。《規劃》基期年為2015年,規劃期2016-2020年,展望到2025年。
第一章 現狀與形勢
第一節 主要成效
《河南省礦產資源總體規劃(2008-2015年)》實施以來,全省基礎地質和礦產勘查工作投入持續增長,主要礦種新增查明資源儲量大幅度增加,礦業布局趨于合理,礦業集中度進一步提高,礦山總數大幅度減少,礦山開采的規模化和集約化程度明顯提高,礦產資源節約與綜合利用水平顯著提升,礦山地質環境治理成效明顯,為保障我省經濟社會快速發展做出了重要貢獻。
地質找礦取得重大進展。截至2015年年底,全面實現了找礦突破戰略行動前兩個階段目標,重要礦產新增查明資源儲量持續保持全國前列。基本實現全省基巖區1∶5萬地質調查及重要成礦區帶1∶5萬區域遠景調查全覆蓋。規劃實施期間,新查明礦產地146個,其中大型73個、中型68個、小型5個,主要礦產新增查明資源儲量:煤炭66.39億噸、鋁土礦3.73億噸、鐵礦4.74億噸、金礦(巖金)325.8噸、銀礦(金屬量)12139.13噸、鉛礦(金屬量)272.24萬噸、鉬礦(金屬量)166.68萬噸、天然堿6419.1萬噸、巖鹽261.62億噸、熔劑用灰巖2億噸。
礦業布局趨于合理。充分發揮礦產資源比較優勢,逐步建立了煤炭、石油天然氣、鋁(粘)土礦、鉬多金屬礦、鐵礦、金銀礦等重要礦產資源的勘查開采和后續產業基地;持續推進礦產資源整合和礦山企業兼并重組、礦山地質環境整治,礦業布局更加合理,為重點地區經濟發展奠定了堅實的資源基礎。
結構調整初見成效。總量調控、分區管理、最低開采規模準入等措施得到嚴格執行,礦業集中度進一步提高。礦山總數由2010年的4488個大幅減少至2015年的2608個,符合礦山數量維持在3636家以下的規劃目標要求;大中型礦山比例調整到15.7%,遠高于7%的規劃目標。
節約與綜合利用水平顯著提升。制定并發布了鐵礦、鋁土礦、金礦、鉬礦、耐火粘土礦、水泥用灰巖、天然堿、珍珠巖等主要礦種的“三率”(開采回采率、選礦回收率、綜合利用率)標準,實施一批節約與綜合利用項目,建設2個節約與綜合利用示范基地。煤礦、金礦等主要礦山達到了國家“三率”標準要求,礦井煤矸石資源基本得到利用,鉬礦伴生銅、鎢等金屬及中低品位鋁土礦得到有效利用,全省資源節約與綜合利用水平顯著提升。
綠色礦山建設成效顯著。制定了《河南省發展綠色礦業創建綠色礦山工作方案》,以綠色開采、資源集約節約與綜合利用為核心,積極開展節能減排、科技創新、礦山地質環境治理、和諧礦區建設等工作,實施36家國家級綠色礦山建設試點,帶動了我省礦業綠色轉型升級。
礦山地質環境明顯好轉。頒布實施了《河南省地質環境保護條例》,編制了礦山地質環境保護與恢復治理方案,初步建立了礦山地質環境恢復治理保證金制度。積極推進礦山地質環境治理恢復,全省累計投入治理資金20.6億元,重點實施了焦作、靈寶等資源衰退型城市綜合治理,“三區兩線”(自然保護區、重要景觀區、居民集中生活區的周邊和重要交通干線、河流湖泊直觀可視范圍)礦山復綠和濟源、永城礦山地質環境治理示范工程,治理總面積7116公頃,建設礦山公園4處,礦山地質環境治理成效明顯。“走出去”工作進一步加強。積極開拓境外礦產資源勘查市場,我省地勘單位利用中央地勘基金和其他社會資金開展國外礦產勘查項目超過100個,在多個國家建立了勘查開發基地,其中在幾內亞發現并評價鋁土礦資源儲量32.76億噸,為優勢產業“走出去”提供了堅實的資源保障和有效的地質服務。
第二節 礦產資源現狀
截至2015年年底,全省已發現礦種143種,查明資源儲量礦種106種,已開發利用礦種93種。載入《河南省礦產資源儲量簡表》的礦產地2557個,其中大型286個、中型397個、小型1830個、規模未劃分44個。
優勢礦產。鉬礦、耐火粘土、天然堿、珍珠巖等優勢礦種保有資源儲量在全國排第一位。其中,鉬礦575.85萬噸、耐火粘土礦3.03億噸、天然堿13498萬噸、珍珠巖10036萬噸。其他在全國占有重要地位的主要礦產保有資源儲量:煤炭346.58億噸、鐵礦20.7億噸、鋁土礦10.7億噸、金礦(巖金)615.58噸、銀礦(金屬量)14454.56噸、晶質石墨(礦物)888萬噸、巖鹽343.6億噸、煤層氣3.17億立方米。
資源特點。主要礦產資源集中度高,具有組合優勢,適合綜合勘查、互補型開發,有利于建立規模化、集約化礦業及礦產品深加工體系。共生、伴生礦產地占礦產地總數的61%,煤炭、鋁土礦等復合礦區較多,礦產資源節約與綜合利用前景廣闊。
勘查現狀。目前共有探礦權887個,勘查礦種以鉛鋅礦、鐵礦、金礦、銀礦、煤炭、鋁(粘)土礦、鉬礦、銅礦、水泥用灰巖、普通螢石礦、巖鹽、地下熱水等為主,勘查區總面積9609平方千米,占全省國土總面積的5.7%。全省可供煤炭、鋁土礦勘查的空白區域有限,貴金屬、有色金屬礦500米以淺區域勘查程度相對較高,深部礦、隱伏礦勘查程度相對較低。鉬礦、金礦、銀礦、鉛鋅礦、鋁土礦、巖鹽、螢石、石墨、藍晶石等礦產找礦潛力巨大。
開發現狀。全省共有各類礦山2608個,其中大型153個、中型256個。全省固、液體礦石產量總計31973萬噸。開采礦種以煤礦、鐵礦、鉛鋅礦、金礦、鋁土礦、鉬礦、銀礦、水泥用灰巖、螢石、建筑石料、礦泉水、地下熱水等為主。煤炭開發強度較大,接替建井資源不足;鋁土礦露天開采資源不足,開采深度加大;金礦、鉛鋅礦等淺部礦開采殆盡,多數礦山已出現不同程度的資源危機。
礦山地質環境現狀。礦山地質環境治理恢復任務艱巨,礦山開采占用、損壞土地面積8.11萬公頃,歷史遺留及責任人滅失亟待治理礦區面積2.78萬公頃,其中“三區兩線”內0.47萬公頃。礦山開采尾礦及固體廢棄物積存總量86728萬噸,礦坑水等廢水、廢液年排放總量48081萬立方米。
第三節 面臨形勢
過去十年,全球礦業產能擴張增速超過需求增速,造成礦業產能過剩和主要礦產品價格下行,國內礦業發展步履艱難。但國內經濟長期向好基本面沒有改變,新一輪科技革命和產業變革蓄勢待發,新的增長動力正在孕育形成,國內經濟發展對礦產資源的需求還在持續緩慢增長,我國礦業正在深度調整中曲折復蘇。“十三五”時期,我省發展正處于動力轉換、結構優化的關鍵階段,仍處于大有可為的重要戰略機遇期沒有改變,經濟發展總體向好的基本面沒有改變,經濟社會發展對礦產資源的需求還在增長,但需求方式有所改變,礦業發展的優勢與挑戰并存。“一帶一路”建設、創新驅動發展戰略、深入推進新型城鎮化、重大國家戰略規劃實施、鄭州入列國家中心城市建設、區位交通優勢和人力資源優勢持續提升等為我省帶來的發展機遇、發展優勢前所未有;經濟下行壓力大、城鎮化水平低、資源環境約束加劇等困難挑戰前所未有。
目前我省礦產資源領域急需解決的問題主要表現在:非常規能源和戰略性新興產業礦產勘查開發滯后;煤炭、鉬礦等優勢礦業調結構、去產能壓力較大;金礦、鋁土礦、鉛鋅礦、螢石等重要礦產后備資源不足,保障程度低;部分地區仍然存在礦山布局散、規模小、開采方式粗放等現象;共伴生資源、尾礦資源節約與綜合利用水平尚有較大提升空間;歷史遺留礦山地質環境問題突出,恢復治理任務艱巨;公益性地質調查社會化服務亟待加強。
總體看來,我省正處于礦產資源勘查開發利用方向調整,礦業結構優化、轉型升級和綠色發展的關鍵階段。礦業結構性改革成為當前緊迫的戰略任務,加快發展方式轉變、提高發展質量和效益成為我省礦業發展的重中之重。必須抓住戰略機遇,改革創新、克難攻堅,著力強化規劃管控,深化礦產資源管理改革,加強礦產資源節約與綜合利用,大力發展綠色礦山和綠色礦業,推動資源有效供給和保障能力提升、礦業結構優化、資源綠色高效利用邁上新臺階,努力開創礦產資源勘查開發保護綠色協調發展新格局。
第二章 總體要求
第一節 指導思想與原則
全面貫徹黨的十九大精神,深入貫徹習近平新時代中國特色社會主義思想,認真落實省委、省政府和國土資源部的決策部署,遵循節約資源和保護環境基本國策,牢固樹立“創新、協調、綠色、開放、共享”發展理念,以礦產資源高效利用和綠色發展為中心,以供給側結構性改革、提高發展質量和效益為主線,著力提升資源有效供給能力,著力優化開發利用結構,加快資源高效利用和礦業綠色轉型升級,穩步推進礦山地質環境治理,促進資源服務民生,落實“一帶一路”和“走出去”戰略,為全面建成小康社會、開啟新時代河南全面建設社會主義現代化新征程、讓中原在實現中華民族偉大復興中國夢的進程中更加出彩奠定堅實資源基礎。
必須堅持以下基本原則:
——堅持統籌開發、科學布局。統籌規劃基礎性、公益性地質工作,科學布局重點礦種、非常規能源和戰略性新興產業礦產的勘查開發,提高重要礦產資源的保障能力,充分發揮資源優勢,提升礦山企業綜合競爭力,保持礦業在區域經濟中的重要地位。
——堅持把高效利用放在首位。在礦產資源勘查開發中,堅定高效利用就是節約的理念,對共伴生礦產資源進行綜合勘查、綜合評價、綜合開采和綜合利用,推進優質優用、梯級利用和循環利用,推進廢石等廢棄物資源化利用,提高資源、經濟和生態等綜合效益。
——堅持綠色發展和生態環境保護優先。在礦產資源開發利用時要把生態環境保護和綠色發展放在第一位,堅持“誰開發誰保護,誰污染誰治理,誰破壞誰恢復”,實現資源開發與生態環境保護協調發展。
——堅持充分利用“兩種資源、兩個市場”。立足省內,積極開展國內外合作,充分利用省內外資源與市場,積極參與“一帶一路”沿線國家礦產資源勘查開發,推進“走出去”戰略實施。
——堅持依法管礦、依法行政。深化礦產資源管理改革,加快管理職能、管理方式轉變,切實加強市場監管和公共服務;堅持依法管礦和依法行政,進一步提升依法依規管礦用礦的能力和水平,創造良好的法制和礦業投資環境。
第二節 主要目標
圍繞我省經濟社會發展“十三五”總體目標和戰略導向,結合我省礦產資源勘查開發與保護現狀、經濟發展需求和資源環境承載力,確定今后五年的總體目標是:到2020年,非常規能源、戰略性新興產業礦產及傳統優勢礦產實現找礦新突破,開發利用布局結構得到進一步優化,節約集約和高效利用水平明顯提升,綠色礦山建設全面普及,礦山地質環境根本好轉,呈現礦產資源勘查開發與環境保護協調發展新局面。
——基礎性地質調查取得新進展。完成重要成礦區帶1∶5萬區域地質礦產調查圖幅修測和物化探測量;完成重要經濟區和中原城市群綜合地質調查;完成非常規能源、戰略性新興產業礦產的調查評價18項,新提交找礦靶區50余處。
——重要礦產資源實現找礦新突破。預期提交重要礦產資源大型及以上礦產地8—12處。建立境外礦產資源勘查基地。


——開發利用布局結構得到優化。礦產資源開發利用布局進一步優化,小、散、亂礦山得到有效治理,礦山規模化、集約化程度明顯提高,全省礦山總數控制在2500家以內,大中型礦山比例超過18%,全省礦產采選業產量、產值穩步發展。建立境外礦產資源開發基地,共建境外產業集聚區。


——重要礦產實現礦產資源高效利用。礦業進一步轉型升級,主要礦種所有礦山達到國家規定的“三率”最低指標要求,全省礦山“三率”達標率大于90%,難選礦、低品位礦、共伴生礦、新類型礦節約與綜合利用水平顯著提高。
——綠色礦業進一步發展。新建和在建礦山必須全部達到綠色礦山建設要求;大中型生產礦山加快改造升級,逐步達到綠色礦山建設要求;小型及以下生產礦山按照綠色礦山建設要求規范管理。
——礦山地質環境根本好轉。新建和生產礦山地質環境得到同步治理;預期完成礦山治理恢復面積0.67萬公頃,其中歷史遺留礦山治理恢復面積0.15萬公頃,“三區兩線”及特定生態保護區域歷史遺留礦山地質環境治理恢復面積占比達到70%。
——礦產資源管理改革取得新進展。構建勘查開發執法監管共同責任機制,建立健全對中介服務機構的監督管理制度,嚴格勘查開發監管,營造勘查開發良好秩序。進一步簡政放權,全面開放技術服務市場,健全壓覆重要礦產協調機制,提升信息化水平,提高礦政管理效能。
2025年展望目標:礦產資源保障和有效供給能力進一步提升,穩定開放的礦產資源安全保障體系全面建立,礦產資源保護更加有效,礦業實現全面轉型和綠色發展,礦產資源勘查開發與經濟社會發展、生態環境保護相協調新格局基本形成。
第三節 重點任務
以新發展理念轉變引領全省礦產資源發展方式轉變,主動適應礦業發展新趨勢,穩定鋁土礦、鉬礦、煤炭、金礦等產業優勢,超前謀劃非常規能源、戰略性新興產業礦產勘查開發,創新與突破開發應用關鍵技術,大力推進資源節約與高效利用和綠色開發,加快形成資源勘查開發與生態環境保護協調發展新格局。
——著力提高資源保障能力。加大基礎地質調查和勘查開發投入力度,持續推進鋁土礦、金銀、鉛鋅等重要礦產資源勘查開發,同時加大非常規能源、戰略性新興產業礦產的勘查開發力度,發現一批戰略性新興產業礦產,探明一批急缺礦產,以保障我省經濟社會發展對資源的需求。
——著力推進資源利用方式轉變。進一步調整和優化礦產資源開發利用結構,儲備一批戰略礦產,開發一批優勢礦產,提高資源節約與綜合利用水平,大力發展礦產品深加工技術和延長產業鏈,提高優勢礦業集中度,實現資源高效利用。
——著力推進礦山地質環境根本好轉。把生態環境保護置于優先位置,大力推進綠色礦山建設;強化礦業企業的主體責任,建立國家、省、市、縣四級礦山地質環境動態監測體系,加強生產礦山地質環境保護監管;探索構建治理新模式,加大礦山地質環境治理力度,實現礦山地質環境根本好轉。
——著力統籌“兩種資源、兩個市場”。切實加強國際交流合作,充分利用國際、國內兩種資源、兩個市場,建立一批境外勘查開發基地,化解省內緊缺資源供給、產能過剩等問題,促進“引進來”與“走出去”協調發展。
——著力維護群眾資源權益。拓寬地質服務領域,提升地質工作社會化服務水平;推進礦產資源勘查開發市場建設,深化礦產資源管理制度改革;健全礦產資源收益分配機制,保障礦業權人合法權益。
第三章 勘查開發總體布局
統籌全省礦產資源勘查開發布局,促進資源勘查開發與區域經濟發展、資源城市轉型升級、環境保護相協調,加強國際礦業勘查開發,構建全省礦業發展新格局。
第一節 優勢礦產和重點區域發展方向
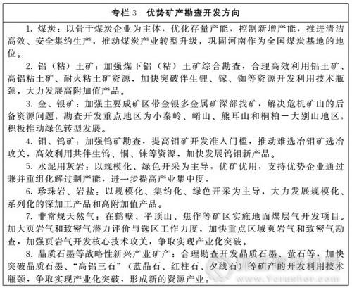
優勢礦產勘查開發方向。根據我省優勢礦產資源特點和礦業現狀,以供給側結構性改革、提高發展質量和效益為出發點,調整優勢礦產勘查開發方向。

重點區域差別化協調發展。根據我省礦產資源稟賦和礦業發展布局,采取差別化發展方向,促進重點區域內礦業的優勢互補、協調發展。

第二節 勘查開發基地建設
加強國家能源資源基地、國家規劃礦區建設,發揮資源和產業優勢
:2242538890 2233515786 280327213 技術:
:497398702
MSN:

豫公網安備 41010502002251號
掃破碎機網微信公眾號-閱讀行業最新資訊