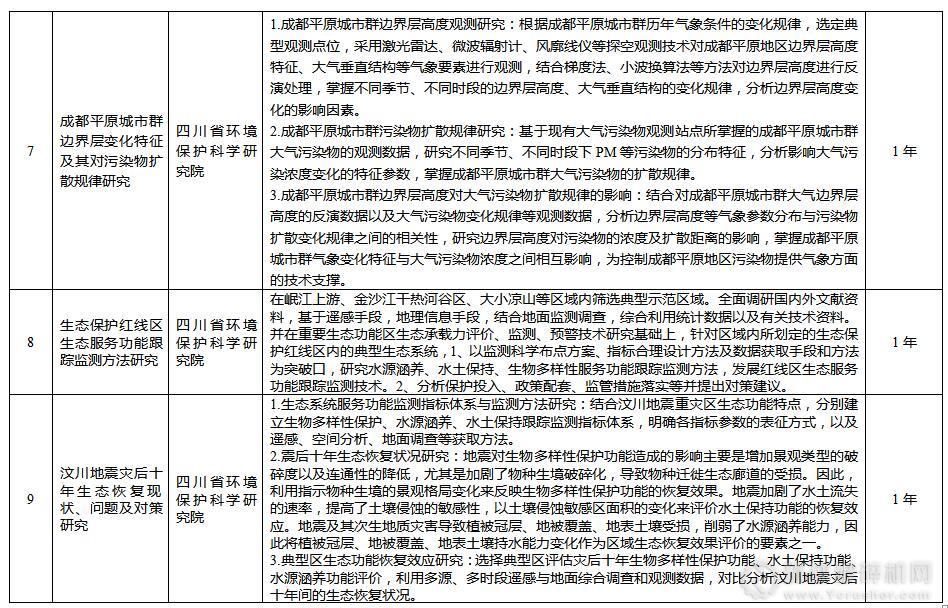
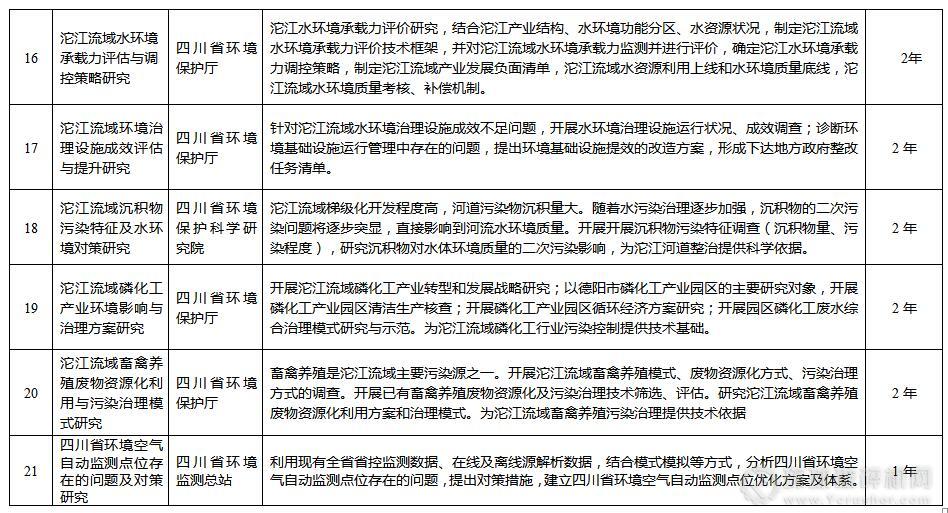
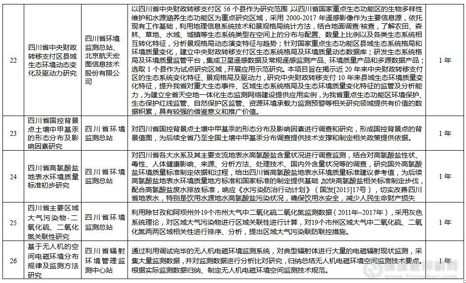
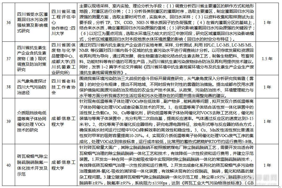
日前,四川省環保廳公示2018年度環保科研擬入庫項目。四川省2018年度環保科研擬入庫項目共41個,涉及大氣污染物排放標準、水污染防治、磚瓦窯煙氣除塵脫硫脫硝脫氟一體化技術、土壤重金屬污染等環保項目。
關于2018年度環保科研擬入庫項目的公示
按照環境保護廳2018年度預算工作會議精神,我廳面向有關處(室)和部分單位征集了科研項目預算建議,并組織專家對各單位申報的項目材料進行了審查,現將通過專家審查擬入庫的項目予以公示(詳見附表),公示時間為12月12日—12月19日。對公示的項目如有異議,請在公示期內向我廳科技標準與產業發展處或省紀委派駐省環境保護廳紀檢組反映。
聯系人:四川省環境保護廳科技標準與產業發展處
省紀委派駐省環境保護廳紀檢組
聯系電話:028-80589107、80589035
地址:成都市高新區科園南路88號
附件:2018年環境保護科研擬入庫項目匯總表
四川省環境保護廳
2017年12月11日










:2242538890 2233515786 280327213 技術:
:497398702
MSN:

豫公網安備 41010502002251號
掃破碎機網微信公眾號-閱讀行業最新資訊