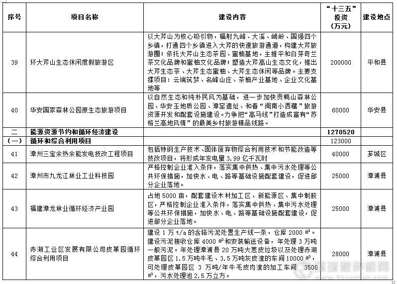
日前,從福建漳州市政府獲悉,漳州市“十三五”生態市建設專項規劃已經印發。規劃指出,十三五期間漳州將開展大氣、水、土壤污染防治工作。大氣方面將開展燃煤鍋爐節能環保提升工程。推廣工業鍋爐低氮燃燒技術,全面整治禁燃區內的燃煤小鍋爐;開展煤電機組超低排放改造;完成鋼鐵企業燒結機煙氣的脫硫除塵治理,適時建設工業窯爐脫硝示范工程;強化建材、鋼鐵等行業煙粉塵治理;推進揮發性有機物污染控制,重點煉油與石化行業要建立“泄漏檢測與修復”管理體系。重點開展包括綠色低碳產業、能源資源節約和循環經濟建設、自然生態系統保護與修復、環境污染治理、綠色城鎮建設、農村生態人居環境建設六方面,共230個建設項目,“十三五”期間預計總投資1876.57億元。詳情如下:
漳州市“十三五”生態市建設專項規劃重點項目表























:2242538890 2233515786 280327213 技術:
:497398702
MSN:

豫公網安備 41010502002251號
掃破碎機網微信公眾號-閱讀行業最新資訊