7月14日,河南鄭州市人民政府印發《鄭州市礦產資源總體規劃(2021-2025年)》,明確提出優化礦業結構,高效利用礦產資源。至2025年,全市礦山數量控制在150個以內,固體礦山大中型比例大于40%。
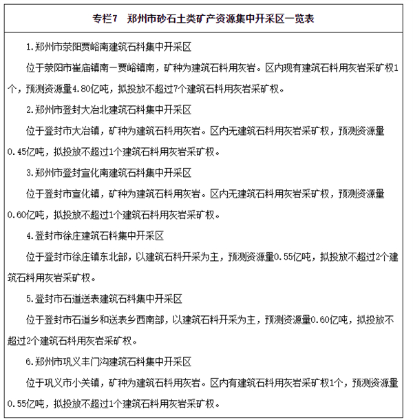
規劃期間,河南鄭州市建筑石料用灰巖年產礦石量控制在5600萬噸/年;劃分集中開采區6個,擬投放不超過14個建筑石料用灰巖采礦權,預測資源總儲量9.25億噸。
另外,落實省級規劃劃定的“省級基地-區域中心-自給自足”三級
砂石供應格局及要求,新設建筑石料礦山開采規模不低于300萬噸/年。
砂石土類礦產資源采礦權的管理要嚴格遵守統一規劃、集中開采、規范管理的原則,促進礦產資源的集約化、規模化開發利用,規劃期內將對現有礦權進行有效整治,全面構建科技含量高、資源消耗低、環境污染小的綠色礦業發展模式。
規劃明確,著重對歷史形成、恢復治理難度大且仍具備開采條件的遺留破壞區域,優先設置采礦權,采取綜合式開發。針對關閉退出的建筑石料類礦山區域,依據準入條件“關小上大”,重新規劃和設置采礦權,實現集約化、規模化開發。其他區域原則上不再設置砂石類礦產采礦權。
規劃要求,積極推進采礦權“凈礦”出讓。構建“政府統籌、部門協同”的采礦權“凈礦”出讓機制,露天礦山全面實行“凈礦”出讓。擬出讓
項目應通過省、市、縣自然資源部門會商,并將綠色礦山建設、礦山地質環境保護與土地復墾相關要求納入出讓合同。
規劃提出,加強礦產資源開發利用監督管理。充分利用“互聯網+”系統、衛星遙感、無人機、大數據分析等科技手段,加強對礦產資源利用以及法定義務履行的監督,加大對違法開采礦產資源行為的查處力度。
據了解,河南鄭州市砂石土類礦產資源主要分布在新鄭市、新密市、登封市、滎陽市和鞏義市,為保障國家中心城市建設砂石資源供應,綜合考慮全市砂石土類礦產資源賦存特征、開發利用現狀、礦山生態修復等因素,堅持優礦優用、綠色開采原則,重點在滎陽市、登封市、鞏義市設置砂石土類礦產礦業權并劃分集中開采區。

規劃期間,河南鄭州明確,推進礦業經濟綠色、高質量發展,加強地熱、煤層氣等清潔能源的勘查;優化資源利用結構和布局,淘汰落后產能,提高礦產資源開發利用效率,綠色礦山建設全面普及,礦山生態環境得到顯著改善。
優化礦業結構,高效利用礦產資源。全市礦山數量控制在150個以內,固體礦山大中型比例大于40%。難
選礦、低品位礦、共伴生礦、新興礦產節約與綜合利用水平得到提升;礦業產值逐步趨于穩定,礦山節約與綜合利用水平明顯提升,形成節約高效、環境友好、礦地和諧的礦業高質量發展格局。
嚴格管控新建露天礦山。新建露天礦山必須符合已批準的礦產資源規劃和國家、省出臺的關于露天礦山管理政策;禁止新建年產規模低于10萬立方米或者資源量為小型的飾面用石材礦山;禁止新建零星分散的露天礦山項目。