客服熱線:0371-56079958 環球破碎機網在線客服在線客服

將獲3億元支持!18個歷史遺留廢棄礦山生態修復示范工程項目公示!

2023-06-06來源:環球破碎機網

   近日,2023年歷史遺留廢棄礦山生態修復示范工程項目競爭性選拔結果公示,包括山西黃河重點生態區(臨汾)歷史遺留廢棄山生態修復示范工程項目,黑龍江三江平原(雙鴨山片區)歷史遺留廢棄礦山生態修復示范工程,廣西南方丘陵山地帶(南寧)歷史遺留廢棄礦山生態修復示范工程項目等在內的18個項目確定為2023年歷史遺留廢棄礦山生態修復示范工程項目,根據入選省市政府部門透露,廢棄礦山生態修復示范工程項目將獲得3億元財政支持,截至目前公示期已結束。



  廢棄礦山生態修復示范工程項目將獲得3億元財政支持(部分信息如下):

  據了解,其中,甘肅平涼市申報的“甘肅黃土高原生態屏障區(平涼市)歷史遺留廢棄礦山生態修復示范工程”項目榜上有名,將獲得3億元財政支持。

  湖北省“南水北調”水源涵養區秦巴山東段—漢江流域歷史遺留廢棄礦山生態修復示范工程項目,歷史遺留廢棄礦山總面積超10平方公里,投資估算5.88億元,申請中央財政資金3億元。


大面積裸露基巖(湖北鄖陽區譚山鎮)

  云南省“紅河哀牢山與巖溶斷陷盆地區歷史遺留廢棄礦山生態修復示范工程項目”“云南金沙江流域昆明片區歷史遺留廢棄礦山生態修復示范工程項目”入選,預期將獲中央財政補助資金6億元。兩個項目總投資約11.11億元,其中,紅河項目總投資約5.6億元,昆明項目總投資約5.51億元,每個項目擬爭取中央資金均為3億元,實施期3年。通過項目實施,累計完成1312個圖斑2389.69公頃修復任務(其中:紅河項目763個圖斑1102.44公頃;昆明項目549個圖斑1287.25公頃)。

  “湖南南方丘陵山地帶南嶺北麓歷史遺留廢棄礦山生態修復示范工程項目”成功入選。項目總投資5.09億元,爭取中央及省級資金支持3.6億元,生態修復總面積達1700公頃。

  鶴壁市申報的歷史遺留廢棄礦山生態修復示范工程項目經財政部、自然資源部組織的競爭性評審,成功入選國家2023年歷史遺留廢棄礦山生態修復示范工程項目公示名單,將獲得3.2億元財政資金支持。項目的實施可完成350.15公頃損毀山體治理,1797.22公頃地面塌陷區綜合整治,修復圖斑140個。消除地質安全隱患點77個。

  黑龍江省三江平原(雙鴨山片區)歷史遺留廢棄礦山生態修復示范工程項目成功入選,將獲得國家3億元的財政資金支持,也成為黑龍江省第一次在礦山生態修復方面獲得中央獎補資金。

  江西撫河流域歷史遺留廢棄礦山生態修復示范工程項目入選,在項目實施期內將獲得中央財政定額補助3億元。

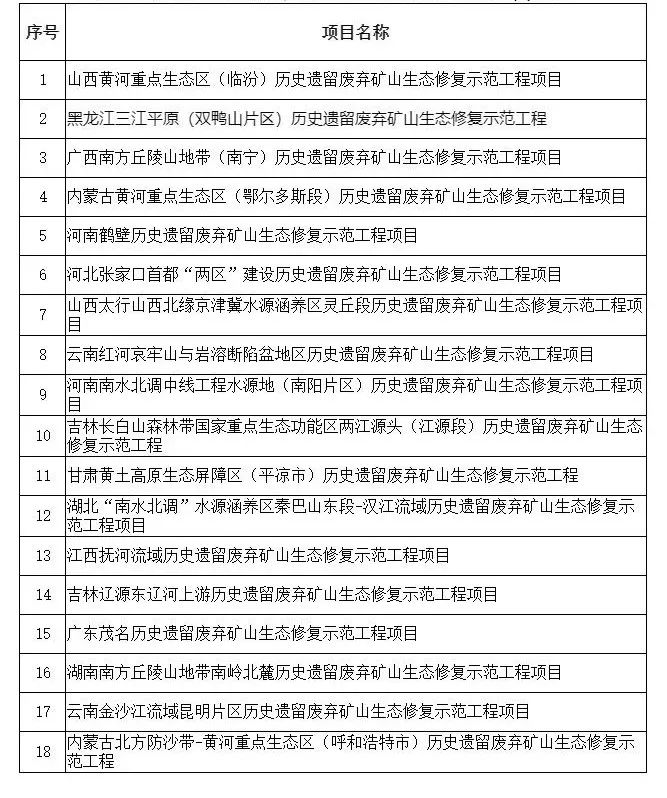
2023年歷史遺留廢棄礦山生態修復示范工程項目名單
 

  

責任編輯:王子祺
環球破碎機網版權與免責聲明:(點擊查看)
向本網編輯提供資訊線索 熱線:0371-56079958 E-mail:ycrusher@126.com
返回環球破碎機網首頁
熱度排行
Ycrusher.com 環球破碎機網 Copyright © 2007-
設為首頁 | 加入收藏 | 廣告合作 | 聯系方式 | 關于我們 | 服務項目 | 網站導航 | 網站建設 | 加盟會員 | 友情鏈接 | 申請鏈接
業務聯系:(總機)0371-56079958 郵箱: 本站法律顧問:河南光法律師事務所
客服QQ:環球破碎機網客服:2242538890 2233515786 280327213 技術:環球破碎機網技術支持:497398702 MSN:
軟件著作權:2016SR275876 豫ICP備11007950號 增值電信業務經營許可證:豫B2-20190850 軟件著作權:2016SR275876

豫公網安備 41010502002251號


掃破碎機網微信公眾號-閱讀行業最新資訊