客服熱線:0371-56079958 環球破碎機網在線客服在線客服

18個項目!2023年歷史遺留廢棄礦山生態修復示范工程項目競爭性選拔結果公示!

2023-05-24來源:環球破碎機網

   5月24日,財政部官網發布2023年歷史遺留廢棄礦山生態修復示范工程項目競爭性選拔結果公示,擬將18個項目確定為2023年歷史遺留廢棄山生態修復示范工程項目,公示期2023年5月24日至2023年5月30日。


  2023年歷史遺留廢棄礦山生態修復示范工程項目競爭性選拔結果公示

  按照《財政部辦公廳 自然資源部辦公廳關于組織申報2023年歷史遺留廢棄礦山生態修復示范工程項目的通知》(財辦資環〔2023〕1號)明確的程序,財政部、自然資源部組織專家對申報項目進行了競爭性評審。根據競爭性評審結果,擬將18個項目確定為2023年歷史遺留廢棄礦山生態修復示范工程項目(詳見附件)。

  現將上述結果予以公示,公示期2023年5月24日至2023年5月30日。如有意見,請以書面(實名)形式,反饋至財政部自然資源和生態環境司、自然資源部國土空間生態修復司。

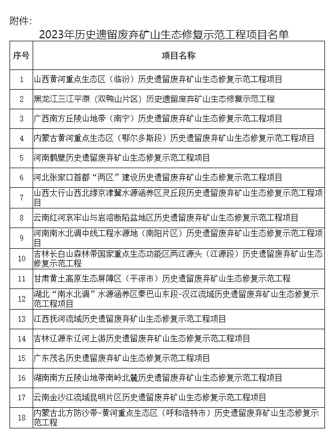
  附件:2023年歷史遺留廢棄礦山生態修復示范工程項目名單聯系電話:010-61965089010-66558490

  財政部自然資源和生態環境司

  自然資源部國土空間生態修復司

  2023年5月24日


責任編輯:王子祺
環球破碎機網版權與免責聲明:(點擊查看)
向本網編輯提供資訊線索 熱線:0371-56079958 E-mail:ycrusher@126.com
返回環球破碎機網首頁
熱度排行
Ycrusher.com 環球破碎機網 Copyright © 2007-
設為首頁 | 加入收藏 | 廣告合作 | 聯系方式 | 關于我們 | 服務項目 | 網站導航 | 網站建設 | 加盟會員 | 友情鏈接 | 申請鏈接
業務聯系:(總機)0371-56079958 郵箱: 本站法律顧問:河南光法律師事務所
客服QQ:環球破碎機網客服:2242538890 2233515786 280327213 技術:環球破碎機網技術支持:497398702 MSN:
軟件著作權:2016SR275876 豫ICP備11007950號 增值電信業務經營許可證:豫B2-20190850 軟件著作權:2016SR275876

豫公網安備 41010502002251號


掃破碎機網微信公眾號-閱讀行業最新資訊