客服熱線:0371-56079958 環球破碎機網在線客服在線客服

整治!停產!砂石也要禁止開采!又要斷貨啦!企業面臨困境何時休?

2019-06-11來源:環球破碎機網

   近日自然資源部出臺《自然資源部辦公廳 生態環境部辦公廳關于加快推進露天礦山綜合整治工作實施意見的函》,該函對當前水泥和砂石等行業尤為關注的礦山治理問題做了詳細要求。

 
  根據上述文件將依法關閉違反資源環境法律法規、規劃,污染環境、破壞生態、亂采濫挖的露天礦山;對污染治理不規范的露天礦山,依法責令停產整治,經相關部門組織驗收合格后方可恢復生產,對拒不停產或擅自恢復生產的依法強制關閉;對責任主體滅失的露天礦山,因地制宜加強修復綠化,減少和抑制大氣揚塵。
 
 
  目前,國內水泥及砂石企業在礦山治理方面依然存在諸多問題,據業內專家介紹,不少水泥企業由于缺少前期投入,現有礦山治理方面欠賬巨大,如此嚴厲的礦山治理風暴,恐將迫使這些水泥企業推出市場。
 
 
  在全省水泥進行1個月的錯峰生產后,河南地區砂石行業也迎來禁令。
 
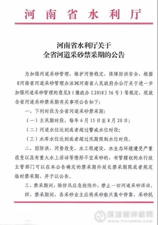
  日前,河南省水利廳發布《關于全省河道采砂禁采期的公告》,要求主汛期(6月15日至8月20日)禁止一切河道采砂活動。
 
  下列時段為河南省河道采砂禁采期:
 
  (一)主汛期時段,每年6月15日至8月20日;
 
  (二) 河道水位達到或者超過警戒水位時段;
 
  (三) 水庫水位達到或者超過汛期限制水位時段。
 
  禁采期間,除防汛應急搶險外,禁止一切河道采砂活動。
 
  禁采期間,各采砂業主應將采砂船只集中停靠,采砂機具撤出河道管理范圍,及時平整砂坑,清除棄料,消除安全隱患,確保河道行洪安全。
 
  任何單位和個人違反規定在禁采期非法采砂的,由縣級以上水行政主管部門依法查處;違法行為涉嫌犯罪的依法移送司法機關追究刑事貴任。公告有效期自2019年6月10日起,至2021年12月31日止。
 
  文件如下:
 
 
  去年同期,河南省砂石、水泥供應持續緊張,導致鄭州混凝土市場所需原材料價格持續上漲,再加上運輸困難,鄭州各地區混凝土攪拌站衡量市場行情聯名發布漲價函,當時商品混凝土價格直逼700元/方。今年市場情況會如何變化,水泥內參將持續關注。

文關鍵詞:

砂石開采 砂石禁采

責任編輯:王子祺
環球破碎機網版權與免責聲明:(點擊查看)
向本網編輯提供資訊線索 熱線:0371-56079958 E-mail:ycrusher@126.com
返回環球破碎機網首頁
熱度排行
Ycrusher.com 環球破碎機網 Copyright © 2007-
設為首頁 | 加入收藏 | 廣告合作 | 聯系方式 | 關于我們 | 服務項目 | 網站導航 | 網站建設 | 加盟會員 | 友情鏈接 | 申請鏈接
業務聯系:(總機)0371-56079958 郵箱: 本站法律顧問:河南光法律師事務所
客服QQ:環球破碎機網客服:2242538890 2233515786 280327213 技術:環球破碎機網技術支持:497398702 MSN:
軟件著作權:2016SR275876 豫ICP備11007950號 增值電信業務經營許可證:豫B2-20190850 軟件著作權:2016SR275876

豫公網安備 41010502002251號


掃破碎機網微信公眾號-閱讀行業最新資訊